Vol. 22 - Num. 87
Grupo PrevInfad/PAPPS Infancia y Adolescencia
Ana Gallego Iborraa, Carmen Rosa Pallás Alonsob, Álvaro Rando Diegoc, M.ª José San Miguel Muñozd, Francisco Javier Sánchez Ruiz-Cabelloe, Julia Colomer Revueltaf, Olga Cortés Ricog, M.ª Jesús Esparza Olcinah, José Galbe Sánchez-Venturai, Jaime García Aguadoh, José M.ª Mengual Gilj
aPediatra. CS Trinidad. Málaga. España.
bServicio de Neonatología. Hospital Universitario 12 de Octubre. Madrid. España.
cPediatra. CS Mejorada del Campo. Velilla de San Antonio. Madrid. España.
dPediatra. CS Paterna. Valencia. España.
ePediatra. CS Zaidín Sur. Granada. España.
fDepartamento de Pediatría, Obstetricia y Ginecología. Unidad de Pediatría. Universidad de Valencia. Valencia. España.
gPediatra. CS Canillejas. Madrid. España.
hPediatra. Madrid. España.
iPediatra. CS Torrero La Paz. Zaragoza. España.
jPediatra. CS Delicias Sur. Zaragoza. España.
Correspondencia: A Gallego. Correo electrónico: anagallegoiborra@gmail.com
Cómo citar este artículo: Gallego Iborra A, Pallás Alonso CR, Rando Diego A, San Miguel Muñoz MJ, Sánchez Ruiz-Cabello FJ, Colomer Revuelta J, et al. Cribado de la depresión mayor en la infancia y adolescencia (parte 2). Rev Pediatr Aten Primaria. 2020;22:311-21.
Publicado en Internet: 17-09-2020 - Número de visitas: 13208
Resumen
El síndrome depresivo que aparece durante la infancia o la adolescencia tiende a seguir un curso crónico, con alta probabilidad de permanecer en la edad adulta. Su sintomatología repercute en la vida diaria del menor y, en el caso de la depresión mayor, supone un riesgo para la aparición de conducta suicida. Dada la variabilidad de sus manifestaciones clínicas y las dificultades en el diagnóstico, se plantea la posible utilidad del uso de cuestionarios de cribado en la población infantil y adolescente, a partir de un análisis del rendimiento de estos y de la eficacia de las medidas terapéuticas actuales.
El presente trabajo se ha dividido en dos partes, y al final de este se recopilan las recomendaciones de distintos grupos de trabajo y tras el análisis de la evidencia, las recomendaciones que el grupo PrevInfad ha consensuado para la consulta de los pediatras en Atención Primaria.
Palabras clave
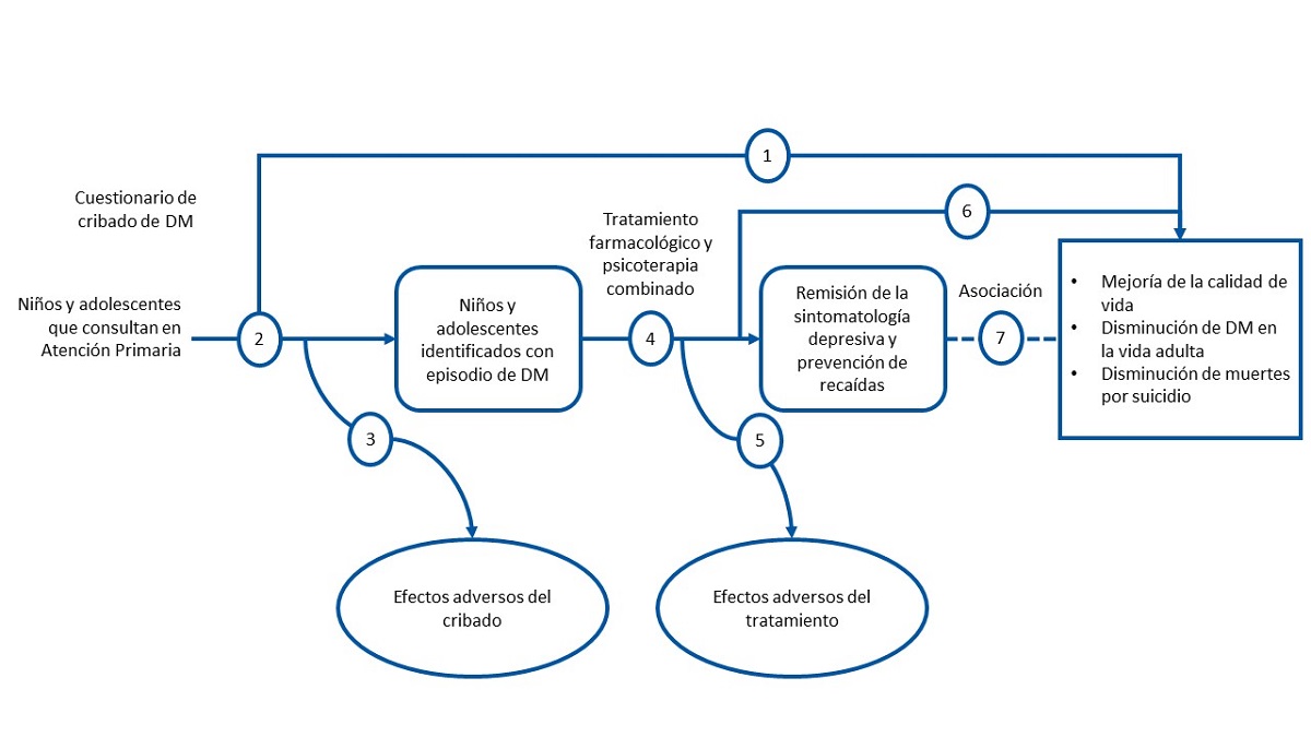
● Cribado ● DepresiónMarco analítico para la elaboración de preguntas. Adaptado del USPSTF, con autorización1 (Fig. 1).
| Figura 1. Cribado de depresión mayor en niños y adolescentes |
|---|
![]() |

Las tres opciones terapéuticas usadas en la depresión infantil son farmacoterapia, psicoterapia o una combinación de ambas. Para valorar la eficacia del tratamiento, los resultados clínicos se clasifican en:
La elección del tratamiento dependerá de la gravedad del episodio, la edad del paciente, la presencia o no de comportamiento suicida, la existencia de comorbilidad psiquiátrica y el grado de afectación funcional2. Otros factores que hay que tener en cuenta son la respuesta al tratamiento en episodios previos, las preferencias del paciente y la familia y la disponibilidad de recursos.
Aunque sin datos de ensayos que lo demuestren, en caso de depresión leve sin comorbilidad, sin historia familiar de trastornos afectivos y sin afectación funcional importante (debe ser capaz de mantener contacto con otras personas, enfrentarse a las tareas de la vida diaria y acudir regularmente al colegio), se recomienda como abordaje de primera línea la monitorización estrecha de los síntomas, con entrevistas de seguimiento frecuentes, durante 6-8 semanas3,4. En las entrevistas además se le informa del curso habitual de la enfermedad, animándole a participar en actividades, buscar grupos de apoyo de iguales, practicar ejercicio físico y planear objetivos de autocuidado con padres y familiares. Con estas medidas, la respuesta es favorable en el 20% de los casos. De no ser así (no apreciarse mejoría en cuatro semanas), se hará necesaria la psicoterapia.
Las intervenciones psicoterapéuticas utilizadas en la depresión incluyen distintas técnicas que se diferencian en su base teórica, tipo de tareas y actividades, frecuencia, duración y tipo de intervención (individual, grupal o familiar).
Basándonos en la revisión de la evidencia publicada por la NICE5, la terapia cognitivo-conductual (TCC) grupal ha mostrado ser significativamente más beneficiosa que la terapia de apoyo no directiva o la autoayuda guiada. La terapia interpersonal (TIP) demostró resultados significativamente mejores que el control (terapia de apoyo no directiva) en cuanto a la presencia de síntomas depresivos y el estado funcional postratamiento. Se encontraron pocos estudios controlados que evaluasen terapia familiar, psicodinámica u otras intervenciones psicológicas, y los datos que apoyan su eficacia son limitados.
La TCC tiene como objetivo cambiar la percepción del paciente de sí mismo, su mundo y su futuro; identifica comportamientos y distorsiones cognitivas que se asocian con ciclos depresivos; trabaja para modificar esas distorsiones cognitivas, proporcionando estrategias de resolución de problemas y habilidades de relación social.
La TIP se basa en el impacto negativo que los síntomas depresivos tienen en las relaciones interpersonales y viceversa. El paciente debe estar dispuesto a compartir sus experiencias interpersonales y a ponerle nombre a los conflictos aparecidos en dichas relaciones4.
Con el objetivo de comparar las técnicas psicoterápicas utilizadas en la depresión del niño y adolescente, un grupo de investigadores de diferentes nacionalidades ha publicado un metaanálisis en red6 en el que se revisan 52 trabajos, con un total de 3805 individuos, que evalúan nueve técnicas y cuatro condiciones de control. Se analiza la eficacia postratamiento, los controles de seguimiento y la aceptación (medida según tasas de abandono). En cuanto a la reducción de síntomas postratamiento, solo TCC y TIP fueron más eficaces que el grupo de control (rango de diferencia de medias estandarizadas entre -0,47 y -0,96). La psicodinamia y la terapia de juego no fueron superiores al grupo de control. Durante el seguimiento, TCC y TIP fueron significativamente mejores que las condiciones control, con diferencia de medias estandarizadas entre -0,26 y -1,05, aunque solo la TIP mantuvo dicha superioridad tanto a corto (de uno a seis meses) como a largo plazo (entre seis y 12 meses). Con respecto a la aceptabilidad, la TIP y la terapia de resolución de problemas tuvieron menos tasas de abandono que la TCC. Los autores concluyen sugiriendo que la terapia cognitivo-conductual y la terapia interpersonal se consideran las mejores técnicas psicoterapéuticas disponibles para el tratamiento de la depresión en niños y adolescentes, aunque la mayoría de los estudios analizados incluían adolescentes y no niños.
Un grupo sueco7 revisó los ensayos clínicos llevados a cabo en menores de 12 años; encontraron diez trabajos y concluyen que la TCC es eficaz, tanto más cuanto mayor sea el niño y más sesiones reciba. Resultados distintos arroja un metaanálisis posterior, publicado en 20168, que incluye siete estudios, cinco de los cuales evalúan la TCC. Aunque hay que tener en cuenta que los tamaños muestrales eran pequeños, no se encontró evidencia de que la TCC fuera más eficaz que el no tratamiento, con una diferencia de medias estandarizada de -0,342 (intervalo de confianza del 95% [IC 95]: -0,961 a 0,278). La eficacia de la psicodinamia y de la terapia familiar fue aún más limitada.
En las depresiones moderadas que no responden a psicoterapia y en todas las graves se recomienda el uso de fármacos. El primer ensayo aleatorizado con fármacos antidepresivos en adolescentes se publicó en el año 2006 (Estudio TADS)9. Se incluyeron 439 adolescentes de entre 12 y 17 años con diagnóstico de depresión mayor moderada o grave; quedaron excluidos los que en los últimos seis meses habían tenido un intento suicida o bien ideas suicidas y su familia no podía garantizar su seguridad. Se hicieron cuatro grupos: tratados con fluoxetina (FLX), TCC, combinación de FLX + TCC (COMB) y placebo. Se midieron resultados mediante escalas a las 12 y a las 36 semanas; los evaluadores estaban cegados, no así el paciente que recibía TCC. Las tasas globales de remisión a las 12 semanas fueron de un 23%, el 50% permanecía con síntomas residuales. Las mejores tasas se alcanzaron en el grupo COMB (37%), con una odds ratio (OR) frente a FLX de 2,1 (IC 95: 1,12 a 3,84), frente a TCC de 3,3 (IC 95: 1,71 a 6,42) y frente a placebo de 3 (IC 95: 1,58 a 5,79). La conducta suicida mejoró en todos los grupos, pero en mayor porcentaje en los que recibían psicoterapia sola o combinada. El trabajo concluye que, en adolescentes, teniendo en cuenta el beneficio y el riesgo, la combinación de FLX y terapia cognitivo-conductual parece superior a la monoterapia como tratamiento para el trastorno depresivo mayor de moderado a grave.
Posteriormente se hizo un seguimiento de los pacientes incluidos en el Estudio TADS10. De los 439, solo 12 desarrollaron un trastorno bipolar. El 46% tuvo una recurrencia (entre 2 y 55 meses después del primer episodio), sin relación con el tipo de tratamiento que habían recibido durante la fase aguda; el factor precursor más robusto de recurrencia fue sexo femenino y trastorno de ansiedad (comorbilidad más frecuente de la depresión mayor [DM]). A los dos años se había recuperado un 88,3%, independientemente del tratamiento recibido, aunque era más probable entre los que habían remitido durante la fase aguda del tratamiento.
Tras las 12 semanas de tratamiento de fase aguda, se instaura el tratamiento de continuación para prevenir recaídas.
Un ensayo clínico11 comparó FLX frente a placebo como terapia de continuación. En una muestra de 168 niños de entre 7 y 18 años con diagnóstico de DM se instauró un tratamiento de fase aguda durante 12 semanas, al cabo de las cuales habían respondido favorablemente 102. Esta nueva muestra se aleatorizó en dos grupos: FLX o placebo. Las recaídas fueron más frecuentes en el grupo placebo (48,1% frente a 22%), OR: 3,2 (IC 95: 1,2 a 8,2). Las mayores diferencias entre grupos se observaron en aquellos pacientes que tras el tratamiento agudo habían tenido una remisión completa. Se concluye que FLX es eficaz para el tratamiento agudo de los niños y adolescentes con depresión mayor moderada-grave y para el tratamiento de mantenimiento, que debe durar entre 6 a 12 meses tras la remisión de los síntomas.
Para estudiar alternativas en caso de no respondedores al tratamiento de fase aguda, se llevó a cabo el Estudio TORDIA12, con casos de DM resistente. Se incluyeron pacientes de entre 12 y 18 años que no habían respondido al tratamiento con FLX (se desconoce el motivo por el que en estos niños no se había utilizado psicoterapia desde el principio). Se comparó el cambio a otro inhibidor de la recaptación de la serotonina (IRS), como citalopram o paroxetina, con o sin psicoterapia asociada, frente al cambio a venlafaxina con o sin psicoterapia. Los mejores resultados se obtuvieron cuando se combinó un fármaco con la TCC, independientemente del fármaco utilizado, pero con velafaxina hubo más efectos secundarios cardiovasculares y cutáneos. No hubo diferencias en cuanto a comportamiento suicida, no demostrándose en este caso el efecto protector frente al suicidio de la psicoterapia, quizá por el tipo de paciente incluido en este estudio, más crónico y con más riesgo de comportamiento suicida.
Dado que en el Estudio TADS se excluyeron los que habían tenido previamente intento de suicidio, se llevó a cabo un nuevo estudio (TASA)13, con adolescentes con DM y conducta suicida a los que se les siguió durante seis meses, dividiéndolos en tres grupos (fármacos, psicoterapia o combinación de ambos). La metodología no permite sacar conclusiones concluyentes, puesto que la asignación no fue aleatoria y los pacientes más graves fueron incluidos en la rama de terapia combinada.
Un reciente ensayo clínico aleatorizado ha valorado la eficacia de vilazodona (inhibidor de la recaptación de serotonina) en adolescentes con DM. Aunque bien tolerado, no demostró ser más eficaz que placebo en la reducción de síntomas14.
En resumen15, en los casos leves se recomienda monitorización estrecha y apoyo. De no observarse mejoría en cuatro semanas, se recomienda psicoterapia. En adolescentes, la TCC grupal y la TIP han demostrado eficacia, y están indicadas en las DM leves que no mejoran y en las moderadas. La eficacia de la psicoterapia no ha sido demostrada en niños menores de 12 años.
De no ser suficiente la terapia, y en los episodios graves, se ofrecerá terapia combinada con psicoterapia y fármacos, preferiblemente FLX. De entre los no respondedores, el 50% lo hace a otro IRS como sertralina o citalopram. Y en el siguiente escalón estaría la venlafaxina, con menor adherencia al tratamiento por los efectos secundarios (incluida en protocolos americanos, pero desaconsejada en la guía NICE5). Una vez alcanzada la remisión tras el tratamiento de fase aguda, se recomienda mantener la misma pauta utilizada previamente durante 6-12 meses.
Algunos ensayos con antidepresivos han incluido preadolescentes de más de siete años, pero no menores de esta edad, en los que no hay por tanto evidencia de eficacia y su uso será muy restringido16.
Los modelos integrales colaborativos centrados en el paciente se basan en la creación de equipos multidisciplinarios con médico de Primaria, paciente, familia y acceso a un experto en salud mental. Previamente hay sesiones de entrenamiento con educación sanitaria acerca de la enfermedad, autocuidados, evolución habitual y posibilidades de tratamiento. El tipo de tratamiento inicial se consensua con el paciente y la familia, se establece un plan de seguimiento de los progresos y en función de estos se decide el cambio o no de pauta terapéutica. Un ensayo clínico aleatorizado comparó pacientes adolescentes tratados con este modelo frente al modelo clásico de tratamiento en Salud Mental17. El porcentaje de respuesta a los 12 meses fue del 67,6% (IC 95: 52,2 a 83,0) en el grupo de intervención frente al 38,6% (IC 95: 23,7 a 53,5) en el grupo de control; en cuanto a la remisión a los 12 meses, la tasa en el grupo del modelo colaborativo fue del 50,4% (IC 95: 34,7 a 66,1), frente al 20,7% (IC 95: 8,2 a 33,2) en el grupo de control. Cuando se analizó el cumplimiento de la terapia según los estándares de calidad, se alcanzó un 68% en el grupo de intervención frente a un 27% en el grupo de control. Los autores concluyen que las mejores tasas de éxito con equipos de cuidado proactivo, multidisciplinarios, centrados en el paciente, sugieren que los equipos de salud mental para el manejo de la depresión en los adolescentes deberían estar integrados en equipos de Atención Primaria.
El mismo grupo realizó posteriormente un análisis de coste-efectividad18 y observó que la reducción de los síntomas de depresión en adolescentes resulta en un ahorro de costes (medido en años de calidad de vida ganados al mejorar la funcionalidad). No se analizó qué componentes del modelo tienen mayor impacto.
En relación con la terapia cognitivo-conductual, no se han descrito efectos adversos. Está contraindicada si hay rechazo por parte del paciente o de la familia, y puede ser poco eficaz en caso de déficit cognitivo o de comunicación. La terapia interpersonal no se recomienda en adolescentes con historia de trastorno de la personalidad, ni si hay déficit cognitivo.
Los fármacos antidepresivos no están exentos de efectos secundarios y se deben tener en cuenta las siguientes premisas básicas:
En Pediatría los antidepresivos tricíclicos no tienen cabida por su escasa eficacia, con efectos secundarios cardiovasculares.
Los fármacos mejor estudiados son los inhibidores de la recaptación de serotonina, sobre todo la FLX, el citalopram y la sertralina, y por otro lado la venflaxina, que es un inhibidor de la recaptación de serotonina y noradrenalina.
Los efectos secundarios más frecuentes son las cefaleas y síntomas gastrointestinales, difíciles de cuantificar teniendo en cuenta que son síntomas que con frecuencia manifiestan los niños con depresión19.
Pero, sin duda, el efecto secundario más temido es el empeoramiento de los síntomas depresivos al inicio del tratamiento, con agitación, ansiedad, impulsividad y aumento de ideas y conductas suicidas. En el año 2004, la Agencia Europea del Medicamento, la Administración de Alimentos y Medicamentos de EE. UU. y la Agencia Reguladora de Medicamentos y Productos Sanitarios del Reino Unido incluyeron un aviso indicando que los medicamentos antidepresivos podrían aumentar el riesgo de pensamientos y conductas suicidas en niños y adolescentes con depresión mayor.
Con el objetivo de evaluar el riesgo de conducta suicida, en 2007 se llevó a cabo un metaanálisis en el que se revisó la conducta suicida de niños y adolescentes con trastorno obsesivo compulsivo, trastorno de ansiedad y trastorno depresivo y que habían recibido tratamiento con antidepresivos20. La respuesta a la medicación fue mejor en adolescentes que en niños. Mientras que todos los fármacos estudiados fueron eficaces en adolescentes, en los menores de 12 años solo FLX fue mejor que placebo. Encontraron evidencia de que, aunque pequeño, existe un riesgo de conducta suicida incrementado en relación con la toma de antidepresivos. Siguiendo un modelo de cálculo de efectos aleatorios, encontraron que, dependiendo de la indicación, el número necesario a tratar es de tres a diez, mientras que el número necesario a dañar con respecto al suicidio oscila entre 112 y 200, resultando un perfil de riesgo-beneficio favorable ya que la relación de pacientes que respondían a un antidepresivo comparado con aquellos que experimentaban un evento suicida relacionado con el fármaco fue de 11:1.
Un metaanálisis de 17 ensayos (3229 niños y adolescentes) comparó inhibidores de la recaptación de serotonina, mirtazapina y venlafaxina con placebo21 y encontró que la conducta suicida aparecía con más frecuencia en los pacientes que tomaron antidepresivos (riesgo relativo [RR]: 1,58; IC 95: 1,02 a 2,45). Pero ese riesgo aumentado de 1,58, comparado con las tasas de remisión de 6,8, indica que las tasas de remisión eran 4,3 veces más frecuentes que las tasas de eventos suicidas.
En 2016 se publica un metaanálisis en red22 para valorar eficacia y tolerabilidad (medida como discontinuidad debida a efectos adversos) de diez fármacos antidepresivos usados en la infancia. El más eficaz fue FLX (diferencia de medias frente a placebo de 0,51; IC 95: 0,99 a 0,03), y también el mejor tolerado. Al estudiar el riesgo de suicidio, los autores refieren limitaciones por no tener disponibilidad de ese dato para todos los fármacos, pero con los disponibles, la droga que evidenció un riesgo aumentado de conducta suicida fue la venlafaxina (OR frente a placebo: 0,13; IC 95: 0 a 0,55). Pero hay varias limitaciones23: los ensayos no fueron diseñados para determinar el incremento de la conducta suicida, en la mayoría de ellos los antecedentes de esta eran un criterio de exclusión y, en la evaluación de efectos secundarios, la ideación suicida suele ser información espontánea más que obtenida por evaluación sistemática.
Un estudio relacionó las tasas de prescripción de inhibidores de la recaptación de serotonina con las tasas de suicidio en adolescentes24 y encontró una relación inversa: el aumento de un 1% del consumo llevó aparejado una reducción de 0,23 suicidios por 100 000 adolescentes y año.
Tras las advertencias del peligro potencial de estos fármacos por las agencias reguladores, hubo una clara disminución del diagnóstico de DM en niños y adolescentes y también del uso de antidepresivos23; en EE. UU., en el año 2004 se produjo el primer aumento de tasas de suicidios en menores después de diez años, mientras que en Holanda, entre 2003 y 2005 la tasa se incrementó en un 49%. En Canadá el consumo se redujo un 14%, incrementándose un 25% las tasas de conducta suicida. Parece que cinco años después del aviso, las tasas de consumo fueron revertiendo.
El uso de fármacos antidepresivos en niños y adolescentes debe ser por tanto cauteloso, limitado a los casos en los que sea necesario por el grado de enfermedad o limitación funcional, comenzando con bajas dosis y con monitorización estrecha por parte del facultativo y de las familias, sobre todo al iniciar el tratamiento o tras cada cambio de dosis.
Se buscaron evidencias que permitan recomendar actividades de cribado de la depresión en la infancia y adolescencia desde el ámbito de la Atención Primaria. Se trata de un problema prevalente, que tiende a la cronicidad y que aparece como resultado de factores biológicos, psicológicos, sociales y ambientales. Al tratarse de un fenómeno complejo, la mayoría de las actividades de prevención primaria (reforzamiento de la parentalidad positiva, habilidades en la resolución de conflictos o prevención del acoso escolar) exceden el ámbito sanitario.
No hay estudios que comparen resultados en salud en población cribada respecto a la no cribada, por lo que tendremos que basarnos en resultados intermedios. El cribado poblacional estará justificado si existen herramientas con buen rendimiento diagnóstico, aceptadas por la población diana, y terapias eficaces (tanto más cuanto más precozmente se inicien) con efectos secundarios escasos y bien tolerados.
En salud mental, el cribado poblacional se realiza mediante cuestionarios que permiten medir fenómenos que no son directamente observables. Para que un cuestionario pueda ser utilizado como instrumento de cribado, debe tener unas adecuadas propiedades psicométricas (validez, sensibilidad, especificidad), ser fácil de responder e interpretar, requerir poco tiempo y ser válido para la población diana. Los resultados positivos deberán ser confirmados mediante entrevistas estructuradas en las que se evalúe el cumplimiento de los criterios diagnósticos.
La mayoría de los estudios que evalúan el rendimiento de los cuestionarios de cribado en depresión infantil son de baja calidad. Entre las deficiencias observadas se incluyen un intervalo temporal excesivo para la comprobación diagnóstica, la aplicación en población ingresada o la falta de cegamiento de los evaluadores.
Los cuestionarios mejor estudiados son el Beck Depression Inventory (BDI) y el Patient Health Questionnaire for Adolescents (PHQ-A). El primero cuenta con una versión específica para niños y adolescentes, pero tiene un inconveniente en cuanto a su aplicabilidad en Atención Primaria: consta de 20 preguntas y se precisan unos diez minutos para su cumplimentación y entre 25 y 50 minutos para su interpretación.
El PHQ-A fue diseñado para Atención Primaria y está validado para población adolescente norteamericana. Consta de nueve preguntas, tiene una versión corta de dos preguntas (aunque con peor rendimiento psicométrico), incluye una pregunta referente al suicidio y permite cribar y categorizar, pero no está validado en población adolescente española.
No se han encontrado estudios que evalúen daños potenciales asociados al cribado de depresión en niños y adolescentes.
No se han encontrado estudios que evalúen el rendimiento de los cuestionarios de cribado de depresión en niños o adolescentes con dos o más factores de riesgo de depresión mayor.
En resumen, la mayoría de los cuestionarios utilizados como herramientas de cribado poblacional tienen un grado de evidencia bajo. Para el BDI y el PHQ-A existe una evidencia moderada de que podrían ser útiles, siendo más aplicable en Atención Primaria el segundo, aunque no está validado en la población adolescente española.
Niños menores de 12 años:
Adolescentes mayores de 12 años:
Efectos secundarios del tratamiento:
En resumen, en el tratamiento de la depresión en niños no hay evidencias que soporten el uso de la psicoterapia, y hay un grado de evidencia moderado de eficacia de la FLX en mayores de ocho años. En adolescentes, hay evidencia de que tanto la psicoterapia como la FLX son eficaces, tanto como terapia del episodio agudo como en tratamiento de mantenimiento, aun cuando las tasas de respondedores no son elevadas (Tabla 1).
| Tabla 1. Grado de evidencia del cribado y el tratamiento de la depresión mayor en el niño y el adolescente | |||
|---|---|---|---|
| Cribado (rentabilidad prueba) | Tratamiento (eficacia) | Beneficio neto | |
| Niños <12 años | Calidad de la evidencia baja | Calidad de la evidencia baja-moderada: no eficacia de la psicoterapia | Grado de certeza moderado de que el beneficio neto es nulo |
| Adolescentes ≥12 años | Calidad de la evidencia baja, con evidencia de calidad moderada para BDI y PHQ-A | Calidad de la evidencia moderada: eficacia psicoterapia, terapia combinada y farmacológica | Grado de certeza moderado de que el beneficio neto es moderado |

Los profesionales de Atención Primaria deberían ser entrenados en la detección de síntomas depresivos en la infancia y adolescencia, así como en la detección de los menores que tengan perfil de riesgo o que sufran un acontecimiento vital estresante. Los servicios de salud mental deberían trabajar con y en los servicios de Atención Primaria para proporcionar entrenamiento adecuado y mejorar los sistemas de detección, evaluación y derivación.
Los profesionales deberían ser entrenados para adquirir habilidades comunicativas y de escucha activa que les permitan manejar la tristeza y la disforia.
No se recomienda el cribado universal de depresión en Atención Primaria.
Se recomienda testar con cuestionarios autocumplimentados para depresión, como parte de la valoración general, a los pacientes que acceden al primer nivel de salud mental (cuestionario recomendado: Mood and Feelings Questionnaire [MFQ]).
No hay suficiente evidencia para recomendar o rechazar la utilización de pruebas de cribado de depresión a niños y adolescentes.
Recomienda el cribado de adolescentes (12 a 18 años) para el trastorno depresivo mayor en Atención Primaria, siempre y cuando se asegure la existencia de infraestructuras que garanticen un adecuado diagnóstico, tratamiento y seguimiento. En los menores de 12 años no encuentra evidencia para evaluar el balance entre el beneficio y el daño del cribado.
Recomienda investigar el riesgo de conducta suicida en el adolescente con depresión. Pero para el resto de la población adolescente, considera que no hay evidencia que permita evaluar el balance entre el beneficio y el daño del cribado de riesgo de suicidio en Atención Primaria.
Sugiere la incorporación de procedimientos de cribado que permitan una mejor identificación de un trastorno depresivo mayor en los adolescentes que acuden a un servicio de Atención Primaria de salud.
Sugiere la utilización de herramientas de cribado sencillas y de validez diagnóstica contrastada, como el cuestionario PHQ-2, de solo dos preguntas.
Los autores declaran no presentar conflictos de intereses en relación con la preparación y publicación de este artículo.
BDI: Beck Depression Inventory · COMB: combinación de fluoxetina y terapia cognitiva-conductual · DM: depresión mayor · FLX: fluoxetina · IC 95: intervalo de confianza del 95% · IRS: inhibidor de la recaptación de la serotonina · MFQ: Mood and Feelings Questionnaire · NICE: National Institute for Health and Clinical Excellence · OR: odds ratio · PHQ-A: Patient Health Questionnaire for Adolescents · RR: riesgo relativo · TCC: terapia cognitivo-conductual · TIP: terapia interpersonal · USPSTF: US Preventive Services Task Force.