Los trastornos depresivos de la infancia y la adolescencia. Principales signos de alerta. Orientación para el tratamiento
Macarena Oteíza Collantea, Iría Méndezb, Pilar Santamarina Pérezc, Soledad Romerod
aPsicóloga clínica. Servicio de Psiquiatría y Psicología Infantil y Juvenil. Hospital Clínico. Universidad de Barcelona. Barcelona. España.
bPsiquiatra. Servicio de Psiquiatría. Hospital Universitario Mutua de Terrassa. Barcelona. España.
cPsicóloga clínica. Servicio de Psiquiatría y Psicología Infantil y Juvenil. Hospital Clínico. Barcelona. España.
dServicio de Psiquiatría y Psicología Infantil y Juvenil. Hospital Clínico. Barcelona. CIBERSAM. Instituto Carlos III. España.
Correspondencia: M Oteíza. Correo electrónico: moteiza@outlook.cl
Cómo citar este artículo: Oteíza Collante M, Méndez I, Santamarina Pérez P, Romero S. Los trastornos depresivos de la infancia y la adolescencia. Principales signos de alerta. Orientación para el tratamiento
. Rev Pediatr Aten Primaria. 2023;25:83-93.
Publicado en Internet: 14-03-2023 - Número de visitas: 41410
Resumen
La depresión ha dejado de ser una enfermedad solo de adultos para presentarse cada vez más frecuentemente en niños y adolescentes, muy especialmente en la última década. Este diagnóstico puede llegar a ser un problema severo y de larga duración, que puede interferir en todos los aspectos del desarrollo del menor, su familia y su comunidad. El presente trabajo consiste en una revisión bibliográfica y actualizada sobre la depresión infanto-juvenil para facilitar su detección precoz desde los servicios de Pediatría en Atención Primaria y su derivación para el tratamiento precoz en los equipos de salud mental infanto-juvenil. Primero, presentamos los factores de vulnerabilidad y los factores de protección; luego, los síntomas y criterios diagnósticos para cada etapa del desarrollo, así como herramientas para el diagnóstico diferencial. Por último, se revisan brevemente los tratamientos basados en la evidencia disponibles y cómo intervenir en cada nivel de gravedad.
Palabras clave
● Depresión ● Depresión infantil ● Depresión juvenil
INTRODUCCIÓN
Los trastornos depresivos afectan a personas de cualquier edad, condición económica y nivel cultural, y suponen un gran coste para el individuo, la familia, el sistema sanitario y la comunidad1. Según el estudio Global Burden of Disease se prevé que la depresión mayor será la principal causa de discapacidad para el año 20302,3. Y es de esperar que siga subiendo su incidencia en los próximos años si se mantienen las tendencias existentes y teniendo en cuenta la vulnerabilidad que la pandemia ha generado en la sociedad actual.
EPIDEMIOLOGÍA
Los estudios epidemiológicos en población infantil son limitados, mostrando tasas de prevalencia en general más bajas en comparación con la población adulta. En términos generales, se estima una prevalencia de depresión en niños del 1-2%, con un incremento exponencial durante la adolescencia hasta el 3-8%. La proporción por sexo sería de 1:1 en niños y 2:1 (femenino vs. masculino) en adolescentes4,5.
Estudios recientes muestran un incremento progresivo durante la última década. Cabe destacar el estudio de Twenge y Duffy (2019), un estudio epidemiológico sobre población general holandesa, a partir de 12 años de edad (n = 611 880) seguidos de forma longitudinal durante 10 años (2005-2017). Los resultados indican un incremento significativo de las tasas de episodio depresivo mayor, especialmente entre los más jóvenes, con incrementos del 52% (de 8,7 a 13,2%) entre los adolescentes de 12 a 17 años, y del 63% entre los de 18-25 años. Se observa también un aumento de la percepción subjetiva de angustia psicológica grave durante el último mes, así como conductas relacionadas con el suicidio (ideación suicida, planes, intentos y muertes por suicidio) en las cohortes nacidas en los años 90 frente a las cohortes de los 80 o mayores. En todas las escalas, el aumento fue más significativo en las mujeres6.
ETIOLOGÍA Y FISIOPATOGENIA
La depresión, al igual que otros trastornos psiquiátricos y distintas enfermedades, no se debe a una sola causa, es un trastorno multifactorial complejo. A continuación, se plantean distintos elementos causales agrupados en factores individuales, familiares y ambientales que, a su vez, están estrechamente relacionados entre sí. También factores protectores que puedan evitar o aminorar el riesgo de desarrollar un trastorno depresivo persistente. Por último, los cambios fisiopatogénicos que se han observado con el debut de la enfermedad y que explican la sintomatología.
Factores de riesgo individual
- Factores genéticos y epigenéticos. Los estudios en gemelos y sujetos adoptados ponen de manifiesto que los factores genéticos son los responsables de aproximadamente el 50% de la varianza en la transmisión de la depresión. Se ha postulado que, a mayor carga genética, mayor varianza y debut más precoz (fenómeno de anticipación)7,8.
- Temperamento. Algunas investigaciones sugieren que la depresión está asociada al temperamento. En este sentido, la emocionalidad negativa, la inhibición conductual y el temperamento difícil aumentan el riesgo de depresión. También, la tendencia a la autoculpa y/o personalidades premórbidas con tendencia a las distorsiones cognitivas, como valoraciones acerca de uno mismo poco realistas, inadecuadas e inflexibles9,10.
- Género. Uno de los interrogantes que se plantea es el porqué del mayor predominio femenino justo a partir de la adolescencia. La etapa de la pubertad implica una serie de cambios (físicos, hormonales, sociales, emocionales y psicológicos), mayores y más precoces en el género femenino10. Además, no se puede obviar el papel de las presiones sociales que imponen a las mujeres un rol femenino en el que la dependencia y la sumisión fundamentan la experiencia de desesperanza implícita11.
Factores de riesgo familiares
- Interacciones familiares. La familia es la placenta social de un niño. Los niños hablan, piensan y sienten lo que la familia comunica. Interacciones familiares en las que hay conflictos y menor expresión de afecto se han relacionado significativamente con la depresión infantil. También es fundamental el tipo de relación que hay entre los padres como pareja. Cuando los niños son testigos de violencia entre sus progenitores, se propician las condiciones para que surja la depresión12.
- Depresión parental. El riesgo de un niño de sufrir un trastorno depresivo es mayor cuantos más familiares tenga con depresión. Si el niño posee un familiar de primer grado con depresión, su riesgo se multiplica por 3-4, fundamentalmente si se trata de la madre, por razones biológicas evidentes y también por los cuidados de la crianza que se han condicionado al rol femenino11,13.
- Maltrato. El maltrato puede definirse como una acción que daña o deteriora intencionalmente a una persona física, psicológica o socialmente14. Desde una perspectiva biológica, el abuso altera la fisiología e incluso la estructura del cerebro, incluyendo cambios a largo plazo en la regulación de la respuesta fisiológica al estrés. Estas experiencias pueden sensibilizar el eje hipotalámico, de modo que aquellos que están sujetos a abuso se vuelven demasiado reactivos a cualquier desencadenante o estresante ambiental15.
Factores de riesgo ambiental
- Aislamiento social. La evidencia actual confirma que el deterioro de las relaciones interpersonales y el aislamiento social afectan al surgimiento y mantenimiento de la depresión16. Por este motivo, requiere especial atención la denominada enfermedad por coronavirus 2019 (COVID-19) que ha llevado a la declaración de emergencia de salud pública global a la Organización Mundial de la Salud (OMS)17. Así lo ratifica un estudio de Panda et al. (2021) indicando que problemas psicológicos como la depresión y los trastornos del sueño son frecuentes entre los niños y adolescentes en este periodo18.
- Contexto social/modernidad. Algunas investigaciones postulan que existe una correlación significativa entre el producto interno bruto y las tasas de depresión, principalmente en países desarrollados. Los cambios que ha traído la modernización, tales como el distanciamiento social, la inactividad, el empleo inadecuado de Internet, el estereotipo del cuerpo, la competitividad y la desigualdad social contribuyen a que aumente el riesgo de sufrir depresión7,19. Planteamientos que ratifica la investigación realizada por Twenge y Duffy (2019), señalando que las tendencias culturales pudieron favorecer un aumento de los trastornos del estado de ánimo, los pensamientos y los comportamientos suicidas en las cohortes más jóvenes6. Debido al aumento de los síntomas depresivos en la adolescencia y las consecuencias negativas, es importante identificar factores que puedan proteger contra el desarrollo del trastorno.
Factores protectores
- Resiliencia. La resiliencia es un proceso en el que una persona logra adaptarse a la adversidad y continuar su vida con un funcionamiento relativamente bueno. Es una característica que se puede desarrollar, ya que no es un rasgo estable20,21. Algunos elementos que pueden contribuir provienen de recursos internos (p. ej.: el altruismo, la flexibilidad cognitiva, el sentido del humor y la espiritualidad) y externos (p. ej.: las redes de apoyo, los hábitos de comportamiento saludables y un mentor resiliente) para evitar el impacto negativo del riesgo22.
- Apego seguro. El apego seguro es un mecanismo protector que previene el desarrollo de la psicopatología, principalmente la depresión. Así lo reafirma un reciente estudio de Spruit et al. (2020) señalando que el apego seguro se desarrolla cuando el cuidador es constantemente sensible a la conducta de búsqueda de proximidad del niño. De esta manera, el niño percibirá al cuidador como un refugio y una base segura desde la cual se puede explorar el entorno23.
Fisiopatogenia
- Factores fisiológicos. Sabemos que la depresión generará cambios en el sistema fisiológico interno que tendrán como consecuencia tanto el debut de los síntomas clínicos como su perpetuación en el tiempo. En este sentido, se ha observado una disminución de neurotransmisores del tipo de la serotonina, dopamina y noradrenalina, los cuales juegan un importante papel en la regulación del humor y el equilibrio de las emociones. Además, se han distinguido alteraciones en el eje hipotalámico-pituitario-adrenal24.
- Factores anatómicos. Como sustrato anatómico, recientes técnicas de imagen funcional han detectado perturbación del flujo sanguíneo en la corteza cerebral frontal, en el cíngulo y estructuras comprometidas. El sistema límbico regula la mayoría de las funciones biológicas que se alteran en los cuadros depresivos, tales como el ritmo sueño-vigilia, el hambre-saciedad, el humor y la capacidad para disfrutar de la vida25,26.
CLÍNICA Y DIAGNÓSTICO
Antes que todo, es preciso reconocer que la tristeza en sí es una emoción necesaria al igual que el resto de las emociones; y, por ende, beneficiosa según las circunstancias. Segundo, la depresión no es solo estar triste. La depresión es un estado de ánimo intenso que incluye tristeza, irritabilidad o altibajos emocionales. Dura semanas, meses o puede extenderse por periodos más prolongados. Y conlleva una disfunción importante en las actividades habituales, tales como la familia, el entorno social y/o el escolar27,28.
Sintomatología
Los síntomas de depresión pueden aparecer a cualquier edad. Sin embargo, la fenomenología puede variar ligeramente en función al género, la etapa vital, el desarrollo cognitivo y la capacidad verbal para expresar sus emociones y sentimientos (Tabla 1).
| Tabla 1. Principales síntomas clínicos acompañantes en la depresión infanto-juvenil según la edad |
| Edad |
Síntomas |
| Edad preescolar |
- Irritabilidad
- Apatía
- Falta de interés
- Falta de colaboración con los padres
- Mímica y gestos tristes
- Crisis de llanto
- Anorexia
- Trastornos del sueño
- Ansiedad por separación
|
| Edad escolar |
- Expresión triste
- Llanto
- Hiperactividad o lentitud motriz
- Sentimientos de desesperanza
- Imagen personal deficiente
- Disminución del rendimiento escolar
- Dificultades de concentración
- Cefaleas
- Gastralgias
- Apatía
- Sentimientos de culpa
- Ansiedad
- Ideación suicida
|
| Adolescencia |
- Ánimo deprimido o irritable
- Pérdida de interés o placer
- Dificultades de concentración
- Lentitud o agitación psicomotriz
- Cansancio
- Anorexia o bulimia
- Pérdida de peso
- Trastornos del sueño
- Sentimientos de inutilidad y desvalimiento
- Lentitud de pensamiento
- Dificultad para tomar decisiones
- Ideas de suicidio
- Intentos de suicidio
- Consumo de drogas
|
Fuente: Mardomingo MJ. Tratado de psiquiatría del niño y del adolescente. Madrid: Ediciones Díaz de Santos. 20157.

En el niño pequeño es más frecuente que la depresión se manifieste como irritabilidad, la negativa a separarse de los padres y la falta de colaboración.
En la etapa escolar, aparecen dificultades de concentración y muestran poco interés. También son recurrentes las quejas físicas, incluidos dolores de cabeza y abdominales, consultando muchas veces en Pediatría general y pasando desapercibidos los síntomas afectivos.
En la adolescencia, los síntomas se asemejan más a la depresión de la vida adulta. Aparece mayor capacidad para la introspección y pueden expresar sentimientos subjetivos de tristeza, con quejas constantes y llanto frecuente. Son frecuentes los sentimientos de soledad e incomunicación. Hay pensamientos de culpa y autorreproches continuos, así como sentimientos de desesperanza. La anhedonia, entendida como la pérdida de la capacidad de placer, es otro síntoma típico en esta fase, que da lugar a una sensación de alejamiento de las personas. Otras veces predominan los sentimientos de inutilidad y desvalimiento, que llevan al adolescente a tener una opinión negativa e irreal de sí mismo, con pensamientos de culpa y autodepreciación recurrentes, y desesperanza hacia el futuro. Pensamientos de ruina e hiponcondría pueden darse en cuadros graves. En estas edades, los pensamientos de muerte son más reiterados y también los primeros pensamientos suicidas10,26.
Sistema de clasificación
Los criterios diagnósticos de depresión más empleados, tanto en la clínica como en la investigación, son los de la Clasificación Estadística Internacional de Enfermedades y Problemas Relacionados con la Salud (CIE-10) y los de la clasificación de la Asociación Americana de Psiquiatría (Manual Diagnóstico y Estadístico (DSM-5) (Tablas 2 y 3)29,30.
| Tabla 2. Criterios diagnósticos de un episodio depresivo según CIE-10 |
| A. El episodio depresivo debe durar al menos dos semanas |
| B. El episodio no es atribuible al abuso de sustancias psicoactivas o al trastorno mental orgánico |
C. Síndrome somático: algunos de los síntomas depresivos pueden ser muy destacados y adquirir un significado clínico especial. Habitualmente, el síndrome somático se considera presente cuando coexisten al menos cuatro o más de las siguientes características:
- Pérdida importante del interés o de la capacidad de disfrutar de actividades que normalmente eran placenteras
- Ausencia de reacciones emocionales ante acontecimientos que habitualmente provocan una respuesta
- Despertarse por la mañana dos o más horas antes de la hora habitual
- Empeoramiento matutino del humor depresivo
- Presencia de enlentecimiento motor o agitación
- Pérdida marcada del apetito
- Pérdida de peso de al menos el 5% en el último mes
- Notable disminución del interés sexual
|
Fuente: Guía de Práctica Clínica sobre la depresión mayor en la Infancia y en la Adolescencia. 201827.

| Tabla 3. Criterios diagnósticos de trastorno de depresión mayor según DSM-5 |
A. Cinco (o más) de los síntomas siguientes han estado presentes durante el mismo periodo de dos semanas y representan un cambio de funcionamiento previo; al menos uno de los síntomas es (1) estado de ánimo depresivo o (2) pérdida de interés o de placer.
- Estado de ánimo deprimido la mayor parte del día, casi todos los días, según se desprende de la información subjetiva o de la observación por parte de otras personas. (Nota: en niños y adolescentes, el estado de ánimo puede ser irritable)
- Disminución importante del interés o el placer por todas o casi todas las actividades la mayor parte del día, casi todos los días (como se desprende de la información subjetiva o de la observación)
- Pérdida importante de peso sin hacer dieta o aumento de peso, o disminución o aumento del apetito casi todos los días. (Nota: en los niños, considerar el fracaso para el aumento de peso esperado)
- Insomnio o hipersomnia casi todos los días
- Agitación o enlentecimiento psicomotor casi todos los días
- Fatiga o pérdida de energía casi todos los días
- Sentimiento de inutilidad o culpabilidad excesiva o inapropiada (que puede ser delirante) casi todos los días (no simplemente el autorreproche o culpa por estar enfermo)
- Disminución de la capacidad para pensar o concentrarse, o para tomar decisiones, casi todos los días (a partir de la información subjetiva o de la observación por parte de otras personas)
- Pensamientos de muerte recurrentes (no solo miedo a morir), ideas suicidas recurrentes sin un plan determinado, intento de suicidio o un plan específico para llevarlo a cabo
|
|
B. Los síntomas causan malestar clínicamente significativo o deterioro en lo social, laboral u otras áreas importantes del funcionamiento
|
|
C. El episodio no se puede atribuir a los efectos fisiológicos de una sustancia o de otra afección médica
D. El episodio de depresión mayor no se explica mejor por un trastorno esquizoafectivo, esquizofrenia, trastorno esquizofreniforme, trastorno delirante u otro trastorno especificado o no especificado del espectro de la esquizofrenia y otros trastornos psicóticos
E. Nunca ha habido un episodio maníaco o hipomaníaco
|
Fuente: Guía de Práctica Clínica sobre la depresión mayor en la Infancia y en la Adolescencia. 201827.

La evaluación implica entrevistas clínicas directas con el paciente y sus padres/cuidadores, siendo indicado a partir de los 8 años intentar una valoración a solas con el paciente. Siempre que se pueda, la información debe complementarse con la escuela. Debe incluir fundamentalmente los siguientes aspectos básicos10:
- Confirmar el episodio depresivo y posible comorbilidad: de acuerdo con la presencia o ausencia de los criterios necesarios según el DSM-5 o CIE-10, siempre que el niño/a sea mayor de 6 años. Es fundamental establecer el nivel de afectación funcional en al menos dos de las tres áreas relacionales del menor (amigos, familia y/o escuela). Igualmente, descartar signos precoces de bipolaridad, también síntomas psicóticos o catatónicos, aunque el tipo específico de TDP nos lo dará la evolución longitudinal en las siguientes entrevistas.
- Establecer el grado de severidad del episodio: en función del número síntomas; grado de afectación funcional; y riesgo vital para sí mismo o terceras personas, bien por la presencia de síntomas psicóticos que impidan un juicio de realidad, la presencia de ideación o intentos suicidas o autolesiones repetidas.
- Explorar el contexto social, familiar y escolar: explorar la persistencia de factores estresantes en el entorno cercano, patología psiquiátrica en la familia y posibilidad de garantizar un entorno seguro (supervisión del tratamiento, ausencia de armas en casa u otros posibles contextos de riesgo).
El clínico puede ayudarse de modelos de entrevistas estructuradas o semiestructuradas en este proceso, como el Schedule for Affective Disorders and Schizophrenia (K-SADS), así como de la utilización de escalas de síntomas depresivos, riesgo suicida y funcionamiento global12,28.
Diagnóstico diferencial
Es importante tener en cuenta la posible presencia de otras enfermedades médicas que puedan mimetizar un cuadro depresivo mediante las pruebas complementarias necesarias (Tabla 4). Además, existen fármacos y drogas que pueden causar sintomatología depresiva y que también hay que descartar7.
| Tabla 4. Enfermedades que pueden dar sintomatología depresiva en la infancia y adolescencia |
| Endocrinas |
Neurológicas y tumores |
Medicamentos |
Otras |
Causas no médicas |
Diabetes
Cushing
Enfermedad de Addison
Hipotiroidismo
Hipertiroidismo
Hiper-parotiroidismo
Hipopituitarismo |
Epilepsia
Hemorragia subaracnoidea
Accidente cerebro-vascular
Esclerosis múltiple
Enfermedad de Huntigton
Algunos tumores |
Anti-hipertensivos
Barbitúricos
Benzodiacepinas
Corticosteroides
Cimetidina
Aminofilina
Antiepilécticos
Clonidina
Digitálicos
Diuréticos tiazídicos |
Autoimnunes:
- Lupus eritematoso sistémico
Infecciosas:
Hematológicas:
- Anemia ferropénica
- Porfirias
- Aplasias y otros tumores
- Alteraciones electrolitos: sodio, calcio, urea
|
Consumo de alcohol
Consumo de drogas:
- Cocaína
- Anfetaminas
- Opiáceos
Deprivación psicosocial
Abuso físico/sexual |
Fuente: Guía de Práctica Clínica sobre la depresión mayor en la Infancia y en la Adolescencia. 201827.

Comorbilidad
Los estudios de la psicopatología infantil indican que la concordancia con otro trastorno psicopatológico sería la regla más que una excepción. De hecho, la mayoría de los niños y adolescentes (40-90%) con depresión mayor presentan asociado un segundo trastorno psiquiátrico, y entre un 25-50% tienen dos o más comorbilidades. Entre las comorbilidades más frecuentes estarían la distimia y los trastornos de ansiedad (30-80%), los trastornos disruptivos (10-80%) y el trastorno por uso de sustancias (20-30%)26.
CURSO CLÍNICO Y PRONÓSTICO
Semejante a lo que sucede en adultos, en la juventud la depresión clínica tiene una evolución recurrente. Es decir, los episodios depresivos son en promedio una enfermedad que remite espontáneamente. Un estudio efectuado por Kovacs et al. (2016) observó que las tasas de recuperación variaron del 96 al 100% en los episodios de trastorno depresivo mayor (TDM); la duración de los episodios varió de 6 a 7 meses. Hasta el 72% de los recuperados del primer episodio de TDM tuvo un episodio adicional31. Se han señalado que la probabilidad de recurrencia sería mayor dentro de los siguientes 2 años, incluso tras haber recibido tratamiento10,12.
El curso del trastorno bipolar puede comenzar con depresión y podría diagnosticarse incorrectamente como TDM en la etapa inicial y contribuir a la resistencia al tratamiento. La investigación realizada por Duffy et al. (2019) ratifica que un predictor señalado de trastorno bipolar (TB) sigue siendo una historia familiar positiva, especialmente en los parientes de primer grado. También el inicio precoz, un predominio de la lentitud psicomotriz y la presencia de síntomas psicóticos32.
TRATAMIENTO
Medidas preventivas generales
Intervenciones psicosociales de higiene mental (Tabla 5) dirigidas a toda la sociedad (prevención universal), para reducir la probabilidad de que la población desarrolle síntomas y trastornos depresivos, o medidas administradas a grupos específicos (prevención selectiva), bien sobre sujetos sanos, pero con factores de riesgo significativos o personas que ya muestran niveles subclínicos de síntomas depresivos.
| Tabla 5. Prevención de la depresión de niños y adolescentes |
¿Qué hacer?
Acciones Preventivas |
¿Cómo hacerlo?
Estrategias y actividades |
¿Dónde hacerlo?
Contextos |
- Afrontar acontecimientos vitales adversos
- Incrementar autoeficacia y autoestima
- Instaurar pensamiento adaptativo
- Transmitir optimismo y actitudes positivas
- Potenciar bienestar psicológico
- Enseñar habilidades interpersonales
- Educación emocional
- Promover aficiones, ocio y actividades lúdicas
- Promocionar integración social
- Proporcionar un clima familiar positivo
- Instaurar un estilo educativo autorizado
- Potenciar la salud psicológica de los padres
|
Estrategias:
- Enseñanza-Aprendizaje por instrucción
- Enseñanza-Aprendizaje por observación
- Enseñanza-Aprendizaje por experiencia directa
Actividades:
- Cuentos
- Juegos
- Discusión y debate
- Dibujos
- Cine y teatro
- Deporte
- Aficiones
- Salidas
- Celebraciones
|
- Familia
- Escuela
- Comunidad
|
Fuente: Del Barrio V, Carrasco MA (Eds.). Depresión en niños y adolescentes. Madrid: Síntesis; 201312.

Intervenciones específicas
Actualmente, disponemos de diversas opciones terapéuticas para los TDP, ya sea un abordaje psicoterapéutico, puramente psicofarmacológico o una combinación de ambos. La elección del tipo de intervención y del entorno donde se efectúe (ambulatoria, parcial u hospitalización total) dependerá fundamentalmente de la gravedad del episodio depresivo (leve, moderado o severo); el tipo de TDP (presencia de síntomas psicóticos, bipolaridad, catatonía, etc.); la fase de la enfermedad (aguda, continuación o mantenimiento); y otros elementos, tales como la maduración cognitiva del paciente, la edad, las características personales (adherencia o no, conciencia de enfermedad) y su entorno familiar4,26.
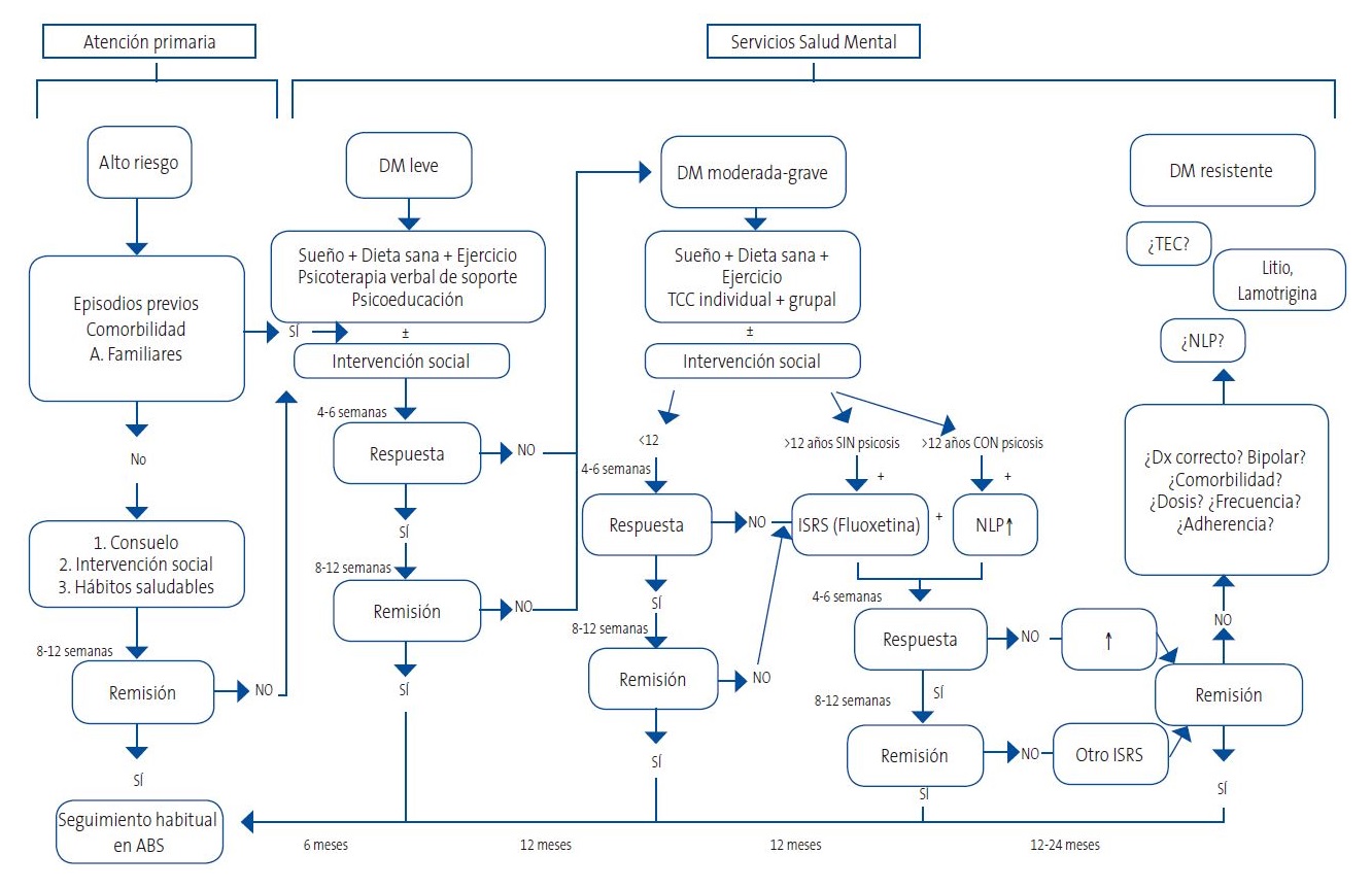
Independientemente del tratamiento que se determine, este siempre incluirá cuatro fundamentos principales: (1) psicoeducación, respecto a la naturaleza de la enfermedad, curso y reconocimiento precoz de la sintomatología para aumentar la adherencia al tratamiento; (2) terapia de soporte en cada entrevista, orientada a evitar el estigma relacionado a la depresión; (3) intervención familiar, para involucrar a los padres en el tratamiento, aminorar dificultades en el área familiar y poder explorar y derivar para tratamiento en caso de patología psiquiátrica en los padres; (4) intervención escolar, efectuando una adaptación curricular en la escuela del niño10. La Fig. 1 muestra el algoritmo de tratamiento para la depresión mayor.
| Figura 1. Algoritmo de tratamiento para la depresión infantil |
 |
ABS: Área básica de salud; DM: depression mayor; Dx: diagnóstico médico; ISRS: inhibidores selectivos de la recaptación de serotonina; NLP: neuroléptico; TEC: terapia electroconvulsiva.
Fuente: Algoritmo para el tratamiento de los trastornos depresivos del Servicio de Psiquiatría Infantil y Juvenil Hospital Clinic (Dra. Méndes & Dra. Romero).

Psicoterapia
La psicoterapia consiste en establecer una relación con el paciente a través de una conexión estructurada, con un propósito diseñado científicamente para cambiar el pensamiento o el comportamiento (o ambos), con el objetivo de mejorar el estado mental del paciente. Actualmente, existen diferentes modalidades de terapia. Las psicoterapias con mayor evidencia científica son la terapia cognitivo conductual, especialmente en su modalidad grupal, y la terapia interpersonal; de presentarse ideación suicida estructurada, la terapia dialéctico-conductual27. Algunos estudios demuestran la eficacia de la terapia familiar en ciertos casos. Independientemente del formato, se han señalado que los elementos más eficaces de cualquier forma de terapia serían la reestructuración de pensamientos peyorativos y negativos, las estrategias de resolución de problemas sociales, las habilidades de comunicación y asertividad, y las estrategias de afrontamiento/aceptación.
Intervención farmacológica
Investigaciones recientes indican resultados favorables con los siguientes inhibidores selectivos de la recaptación de serotonina (ISRS) en población infanto-juvenil: fluoxetina (dosis 10-60 mg); sertralina (25-200 mg) y citalopram (10-40 mg) /escitalopram (5-20 mg). Por el momento, solo la fluoxetina cuenta con la aprobación de la Agencia Europea del Medicamento a partir de los 8 años. La evidencia acumulada no avala el uso de otros antidepresivos, como inhibidores selectivos de la recaptación de serotonina y noradrenalina (IRSN) (venlafaxina, duloxetina), mirtazapina o antidepresivos tricíclicos (ATC) (imipramina, nortriptilina) ni inhibidores de la monoaminooxidasa (IMAOS)27.
Los efectos secundarios de los ISRS frecuentes, de carácter leve y generalmente transitorio, serían: cefalea, náuseas, diarrea, nerviosismo, irritabilidad y alteraciones del sueño y del apetito. En 1% de casos pueden incrementarse ideas y conductas suicidas (no se ha demostrado un incremento de suicidios consumados) en comparación con el placebo, aspecto sobre el que el clínico debe prevenir al paciente y sus familiares, y sobre el que debe realizar un seguimiento específico, especialmente en las primeras semanas del tratamiento. En todo caso, debe realizarse un balance riesgo/beneficio individualizado en cada caso. Como efecto muy raro destaca la posibilidad de síndrome serotoninérgico10.
Puede ser necesario el uso concomitante de benzodiacepinas para la ansiedad y/o insomnio en las fases iniciales del tratamiento, pero conviene no mantenerlos en el tiempo por su posible interferencia con la capacidad de atención y concentración, y por el riesgo de dependencia. Si se confirma la presencia de síntomas psicóticos, se añadirán antipsicóticos a dosis bajas, durante el mínimo tiempo necesario (quetiapina 25-200 mg/día), risperidona (0,5-3 mg/día). Si se observa labilidad persistente y riesgo de ciclación, se añadirán eutimizantes (lamotrigina, litio). En ocasiones, puede ser necesaria la terapia electroconvulsiva si hay síntomas catatónicos persistentes10.
CONCLUSIÓN
La American Academic of Pediatrics (AAP) reconoce las oportunidades únicas de los pediatras para promover el desarrollo socioemocional saludable de los niños y reconocer e intervenir oportunamente las necesidades de salud mental que surgen durante la niñez y la adolescencia. El diagnóstico precoz de la depresión desde atención pediátrica es posible una vez revisados los signos de alarma y los factores de vulnerabilidad. En la actualidad, se dispone de tratamientos eficaces, recomendándose en los casos confirmados la derivación a equipos especializados.
CONFLICTO DE INTERESES
Las autoras declaran no presentar conflictos de intereses en relación con la preparación y publicación de este artículo.
RESPONSABILIDAD DE LAS AUTORAS
Contribución de las autoras: trabajo de campo (MOC), redacción (MOC, IM), revisión (PSP, SR).
ABREVIATURAS
AAP: American Academic of Pediatrics · ATC: antidepresivos tricíclicos · IMAOS: inhibidores de la monoaminooxidasa · IRSN: inhibidores selectivos de la recaptación de serotonina y noradrenalina · ISRS: inhibidores selectivos de la recaptación de serotonina · OMS: Organización Mundial de la Salud · TDM: trastorno depresivo mayor.
BIBLIOGRAFÍA
- Carballal Mariño M, Gago Ageitos A, Ares Alvarez J, Del Río Garma M, García Cendón C, Goicoechea Castaño A, et al. Prevalencia de trastornos del neurodesarrollo, comportamiento y aprendizaje en Atención Primaria. An Pediatr (Barc). 2018;89:153-61.
- Wang J, Wu X, Lai W, Long E, Zhang X, Li W, et al. Prevalence of depression and depressive symptoms among outpatients: a systematic review and meta-analysis. BMJ Open. 2017;7:e017173.
- Merikangas K, Nakamura E, Kessler R. Epidemiology of mental disorders in children and adolescents. Dialogues Clin Neurosci. 2009;11:7-20.
- Birmaher B, Brent D. Practice parameter for the assessment and treatment of children and adolescents with depressive disorders. J Am Acad Child Adolesc Psychiatr. 2007;46:1503-26.
- Costello E, Erkanli A, Angold A. Is there an epidemic of child or adolescent depression? J Child Psychol Psychiatr. 2006;47:1263-71.
- Twenge J, Cooper A, Joiner T, Duffy M, Binau S. Age, Period, and Cohort Trends in Mood Disorder Indicators and Suicide-Related Outcomes in a Nationally Representative Dataset, 2005-2017. J Abn Psychol. 2019;128:185-99.
- Mardomingo MJ. Tratado de psiquiatría del niño y del adolescente. Madrid: Ediciones Díaz de Santos. 2015; p. 281-317.
- Sullivan P, Neale M, Kendler K. Genetic epidemiology of major depression: Review and meta-analysis. Am J Psychiatr. 2000;157:1552-62.
- Mochcovitch M, Nardi A, Cardoso A. Dimensões de temperamento e caráter e sua relação com depressão maior e transtorno do pânico. Rev Brasil Psiquiatr. 2012;34:342-51.
- Méndez, I, Birmaher, B. Los Trastornos Depresivos Pediátricos. En: Tratado de Pediatría, tomo 2. Meneghello J (ed.). 6.ª Ed. Editorial Médica Panamericana; 2011.
- Ezpeleta l, Toro J, editores. Psicopatología del Desarrollo. Madrid: Editorial Pirámide; 2014.
- Del Barrio V, Carrasco MA (Eds.). Depresión en niños y adolescentes. Madrid: Síntesis; 2013.
- Nomura Y, Wickramaratne P, Warner V, Mufson l, Weissman MM. Family Discord, Parental Depression, and Psychopathology in Offspring: Ten-Year Follow-up. J Am Acad Child Adolesc Psychiatr. 2002;41:402-9.
- Li M, D’arcy C, Meng X. Maltreatment in childhood substantially increases the risk of adult depression and anxiety in prospective cohort studies: systematic review, meta-analysis, and proportional attributable fractions. Psychol Med. 2016;46:717-30.
- Radell ML, Abo Hamza EG, Daghustani WH, Perveen A, Moustafa AA. The Impact of Different Types of Abuse on Depression. Review article. Depression Res Treatment. 2021:1-12.
- Klein JP, Guhn A, Stenzel N, Frick A. Reduced Social Connectedness and Compassion Toward Close Others in Patients with Chronic Depression Compared to a Non-clinical Sample. Front Psychiatr. 2021;12:608607.
- García-Salido A. Revisión narrativa sobre la respuesta inmunitaria frente a coronavirus: descripción general, aplicabilidad para SARS-COV-2 e implicaciones terapéuticas. An Pediatr (Barc). 2020;93:60.e1-60.e7.
- Panda P, Gupta J, Chowdhury S, Kumar R, Meena A, Madaan P, et al. Psychological and Behavioral Impact of Lockdown and Quarantine Measures for COVID-19 Pandemic on Children, Adolescents and Caregivers: A Systematic Review and Meta-Analysis. J Trop Pediatr. 2021;67:fmac122.
- Hidaka B. Depression as a disease of modernity: Explanations for increasing prevalence. J Affect Dis. 2012;140:205-14.
- Gä K, Id A, Bøe T, Breivik K, Greca AM, Sivertsen B, et al. Life events and adolescent depressive symptoms: Protective factors associated with resilience. PLoS One. 2020;15:e023410.
- Eli B, Zhou Y, Liang Y, Cheng J, Wang J, Huang C, et al. Depression in Children and Adolescents on the Qinghai-Tibet Plateau: Associations with Resilience and Prosocial Behavior. Int J Env Res Public Health. 2021;18:440.
- Shin YC, Kim SM, Kim H, Min KJ, Yoo SK, Kim EJ, et al. Resilience as a protective factor for depressive mood and anxiety among Korean employees. J Korean Med Science. 2019;34(27).
- Spruit A, Goos l, Weenink N, Rodenburg R, Niemeyer H, Geert, et al. The Relation Between Attachment and Depression in Children and Adolescents: A Multilevel Meta-Analysis. Clin Child Fam Psychol Rev. 2020;23:54-69.
- Palacios Barrios EE, Hanson JL, Barry KR, Albert WD, White SF, Skinner AT, et al. Lower neural value signaling in the prefrontal cortex is related to childhood family income and depressive symptomatology during adolescence. Develop Cognitive Neurosci. 2021;48:
- Zhang K, Zhu Y, Zhu Y, Wu S, Liu H, Zhang W, et al. Molecular, Functional, and Structural Imaging of Major Depressive Disorder. Neurosci Bull. 2016;32:273-85.
- Stringaris A, Romero S, Mendez I, Flores E, Matalí J, Camprodron E, et al. Una mirada a la salud mental de los adolescentes. Cómo comprenderlos y acompañarlos. FAROS. 2021 [en línea] [consultado el 06/03/2023]. Disponible en https://faros.hsjdbcn.org/ca/cuaderno-faro/mirada-salut-mental-dels-adolescents-com-comprendrels-acompanyar
- Grupo de trabajo de la actualización de la Guía de Práctica Clínica sobre la Depresión Mayor en la Infancia y la Adolescencia. Guía de Práctica Clínica sobre la Depresión Mayor en la Infancia y la Adolescencia. Actualización. Ministerio de Sanidad, Servicios Sociales e Igualdad. Unidad de Asesoramiento Científico-técnico (Avalia-t); 2018. Guías de Práctica Clínica en el SNS [en línea] [consultado el 06/03/2023]. Disponible en https://portal.guiasalud.es/gpc/depresion-infancia/
- Rey J, Martin A (Eds.). e-Textook of Child and Adolescent Mental Health. En: International Association for Child and Adolescent Psychiatry and Allied Professions (IACAPAP) [en línea] [consultado el 06/03/2023]. Disponible en https://iacapap.org/english.html
- Beirão D, Monte H, Amaral M, Longras A, Matos C, Villas-Boas F. Depression in adolescence: a review. Middle East Curr Psychiatr. 2020;27:50.
- American Psychiatric Association. Diagnostic and statistical manual of mental disorders. 5th DSM-5; 2013.
- World Health Organization. ICD-10: international statistical classification of diseases and related health problems: tenth revision, 2nd 2004. En: OMS [en línea] [consultado el 07/03/2023]. Disponible en https://apps.who.int/iris/handle/10665/42980
- Kovacs M, Obrosky S, George C. The Course of Major Depressive Disorder from Childhood to Young Adulthood: Recovery and Recurrence in a Longitudinal Observational Study HHS Public Access. J Affect Disord. 2016;203:374-81.
- Duffy A, Goodday S, Keown Stoneman C, Grof P. The Emergent Course of Bipolar Disorder: Observations Over Two Decades from the Canadian High-Risk Offspring Cohort. Am J Psychiatr. 2019;176:720-9.