Abordaje diagnóstico de la macrocefalia
Cómo citar este artículo: Gámez Belmonte A, Ortega Páez E. Abordaje diagnóstico de la macrocefalia
. Rev Pediatr Aten Primaria. 2023;25:313-20. https://doi.org/10.60147/6e188dc8
Publicado en Internet: 15-09-2023 - Número de visitas: 78337
Resumen
La macrocefalia, definida como un aumento del perímetro occipitofrontal o craneal por encima de 2 desviaciones estándar para la edad, sexo y edad gestacional, es un hallazgo potencial en las exploraciones habituales en Pediatría en Atención Primaria y en otros ámbitos. Se trata de una situación que refleja una posible alteración en el neurodesarrollo, en el crecimiento del niño o una situación puramente benigna. Dado que no es indicativo de una patología concreta, es necesario aplicar un abordaje diagnóstico adecuado, distinguiendo entre cuadros que requieren estudios más profundos y aquellos que no precisan intervención por nuestra parte. En este artículo se analizarán los elementos de la historia clínica y la exploración física que permitirán orientar este hallazgo.
Palabras clave
● Ecografía ● Macrocefalia ● Trastornos del neurodesarrollo
INTRODUCCIÓN
La macrocefalia es un aumento del perímetro occipitofrontal o craneal por encima del percentil 95 (2 desviaciones estándar [DE]) para la edad, sexo y edad gestacional. Para su diagnóstico es por tanto importante la obtención de dicha medida antropométrica durante las visitas habituales del seguimiento del niño sano para detectar posibles alteraciones, que reflejarán el crecimiento y el neurodesarrollo en los niños1,2.
La macrocefalia ocurre a expensas del aumento de alguno de los contenidos del cráneo: encéfalo, líquido cefalorraquídeo (LCR) o sangre intracraneal; o al propio continente por el aumento del grosor de los huesos del cráneo. Existe una gran variedad de procesos que cursan con macrocefalia, de manera que se trata de un hallazgo inespecífico.
En los niños en los que las suturas aún permanecen abiertas, se genera macrocefalia, pero conforme van creciendo el cráneo se hace más resistente a los cambios en su tamaño hasta que finalmente las suturas se cierran y hacen imposible el aumento del tamaño del cráneo. En esta circunstancia, un aumento de uno de los componentes ya citados o la aparición de uno nuevo reduce el volumen del resto de los elementos según la teoría de Monro-Kellie o un aumento de la presión intracraneal. La presión intracraneal aumentada también puede generar macrocefalia de manera secundaria si el cráneo aún presenta margen para aumentar de tamaño3.
El hallazgo de macrocefalia en un niño en edad de crecimiento requiere una aproximación sistemática con historia clínica, exploración física y neurológica. Las técnicas de imagen también tienen un papel relevante, puesto que permiten distinguir los elementos a expensas de los cuales se ha producido la macrocefalia y caracterizar el cuadro de manera precisa4.
ETIOLOGÍA
Podemos encontrar diferentes tipos de cuadros dependiendo del componente cuyo aumento de volumen haya ocasionado la macrocefalia.
1. Parénquima cerebral
También conocida como megaloencefalia, puede ser estructural o metabólica5:
- Estructural. Provocada por un aumento en el número de células o en su tamaño sin que haya una alteración metabólica o una encefalopatía aguda subyacente. Suele estar presente al nacimiento y continuar con curvas de crecimiento paralelas a los percentiles superiores6.
- Megaloencefalia familiar benigna o genética. Es la forma más común. Son niños con un percentil (p) de perímetro cefálico superior al 90, paralelo al 98 con normalización del ritmo de crecimiento a los cuatro meses de edad. No presentan alteraciones neurológicas ni otras alteraciones en la exploración o patologías asociadas. Puede confirmarse mediante el uso de las curvas de Weaver1,7, que correlaciona el perímetro cefálico del niño con el de sus padres.
- Otras causas incluyen: síndromes neurocutáneos (neurofibromatosis, esclerosis tuberosa, hipomelanosis de Ito, síndrome de nevus sebáceo línea), autismo, acondroplasia (a veces acompañada de hidrocefalia), síndrome de X frágil, síndrome de Cowden, síndrome de Sotos, síndrome de Gorlin1,6.
- Autismo y megaloencefalia: cada vez son más los artículos en la literatura que reflejan una relación entre autismo y macrocefalia. Se relacionan con alteraciones en las vías que intervienen en procesos de proliferación celular (PTEN), remodelado de cromatina (CHD, KMT2), y traducción y transcripción proteica (FMRI)1,4.
- Metabólica. Se produce por el acúmulo en el parénquima cerebral de productos metabólicos resultantes de ciertas patologías. Suelen estar ausentes al nacimiento y se manifiestan durante el periodo neonatal. Algunos ejemplos son las leucodistrofias (enfermedades de Alexander y Canavan, leucoencefalopatía megalencefálica), las enfermedades por depósito lisosomal (Tay-Sachs, mucopolisacaridosis y gangliosidosis) y las enfermedades de ácidos orgánicos (aciduria glutárica tipo 1)8,9.
2. Líquido cefalorraquídeo
- Hidrocefalia. Consiste en un aumento de la cantidad de LCR en el sistema ventricular que se traduce en un aumento de presión y del tamaño de los ventrículos. Puede deberse a un exceso de producción, defecto de resorción u obstrucción al flujo. La macrocefalia puede ser el signo de presentación además de náuseas, vómitos, irritabilidad, trastornos del desarrollo y cambios en la forma de la cabeza. Según el mecanismo fisiopatológico, puede ser:
- Hidrocefalia obstructiva: se produce por acúmulo de LCR por bloqueo a su paso en el sistema ventricular.
- Hidrocefalia comunicante: se produce fundamentalmente por una absorción inadecuada de LCR en el espacio subaracnoideo o, menos frecuentemente, por un exceso en su producción10.
- Hiperplasia benigna del espacio subaracnoideo o hidrocefalia externa benigna. Se trata de un cuadro relativamente común, con carga familiar asociada. Nos encontramos con una macrocefalia que, de no estar presente al nacimiento, se manifiesta ascendiendo rápidamente por encima del percentil 95, y entonces se estabiliza, quedando normal la velocidad de crecimiento hacia los 6 meses.
3. Sangre
Puede deberse a hemorragia intraventricular, subdural o epidural o por una malformación arteriovenosa. Suelen ser cuadros acompañados de otras manifestaciones: irritabilidad, crisis convulsivas, náuseas y vómitos, fatiga y mareo y paresias.
- Engrosamiento de la calota craneal. Es una causa menos frecuente y puede producirse por aumento de la médula ósea (como en la talasemia mayor) o en displasias óseas primarias (acondroplasia, osteogénesis imperfecta, disostosis cleidocraneal, displasia metafisaria, osteopetrosis e hiperfosfatasia).
- Hipertensión intracraneal: de causa idiopática (pseudotumor cerebral) o a expensas de aumento de contenido intracraneal, infecciones, inflamaciones, cuadros tóxicos metabólicos…).
- Lesiones ocupantes de espacio: quistes, tumores abscesos. Normalmente asociados a otros tipos de síntomas, como cefalea, náuseas, vómitos, inestabilidad, irritabilidad, tortícolis, crisis convulsivas…6,11.
DIAGNÓSTICO
Se deberá iniciar la valoración de macrocefalia en estos supuestos:
- Medición aislada patológica (>2 DE).
- Incremento de percentil con sobrepaso de una o más líneas de percentiles principales (p 10, 25, 50, 75 o 90) entre dos mediciones consecutivas.
- Ritmo de crecimiento anormal (>2 cm al mes en infantes de menos de seis meses).
Siempre es conveniente cerciorarse de que las mediciones patológicas no se han debido a un error de técnica.9,12
Una vez que se ha establecido el diagnóstico de macrocefalia, es necesario tener en cuenta determinados factores que suponen una mayor gravedad potencial y requerirían un estudio más agresivo o rápido:
- Fontanelas abiertas.
- Historia de traumatismo craneoencefálico significativo o infección que comprometa el sistema nervioso central (SNC).
- Síntomas asociados (cefalea o focalidad neurológica), alteraciones en el desarrollo psicomotor o rasgos sindrómicos.
- Historia familiar de patología neurológica o cutánea.
Se requiere una valoración urgente en caso de síntomas de hipertensión intracraneal o historia de traumatismo o infección que afecten al SNC1,13.
Anamnesis:
- Peso al nacimiento, longitud y perímetro cefálico, con su trayectoria.
- Adquisición de hitos del desarrollo.
- Historia de crisis convulsivas.
- Historia de factores predisponentes para macrocefalia: meningitis, prematuridad, hemorragia intraventricular.
- Historia familiar: consanguinidad, perímetro cefálico aumentado, patología neurocutánea, patología metabólica, neoplasias (a ser posible en tres generaciones previas).
Exploración física: pueden también orientarnos1,6,14:
- Apariencia general: se deben buscar características dismórficas que pueden orientarnos hacia un cuadro concreto.
- Perímetro craneal: la medición del perímetro cefálico es una de las principales medidas antropométricas necesarias en el control de salud infantil. El perímetro cefálico normal en un neonato a término se encuentra entre 32 y 37 cm, normalmente 1 o 2 cm mayor que el perímetro torácico. El aumento de perímetro cefálico ocurre a un ritmo de 2 cm al mes durante el primer trimestre de vida, 1 cm al mes en el segundo trimestre y 0,5 cm/mes en el tercer trimestre. El 90% del tamaño final de la cabeza se alcanza a los 4 años.
Para una medición correcta del perímetro cefálico es necesario utilizar una cinta métrica flexible y medir el diámetro mayor de la cabeza, que pasa por el occipucio y sobre el arco supraciliar. Deberán utilizarse tablas para edad gestacional corregida en el caso de los niños pretérmino.
El perímetro cefálico debería medirse en todas las visitas de salud en niños sanos de hasta 3 años y en todas las revisiones de pacientes con patología neurológica o del desarrollo. Hay que tener en cuenta durante los primeros días de vida la presencia de hallazgos como caput succedaneum, cefalohematomas o dolicocefalia, que pueden alterar las medidas4,12,14.
La medición sistemática del perímetro cefálico es especialmente útil durante los 10 primeros meses de vida y especialmente para la detección de la hidrocefalia, que puede presentarla como única manifestación; mientras que otros cuadros, como aparición de lesiones quísticas o tumores intracraneales, suelen presentar otra sintomatología acompañante que puede orientar al diagnóstico11.
- Tendencias de peso y talla: existen síndromes que asocian macrocefalia con hiper e hipocrecimiento:
- Hipocrecimiento: neurofibromatosis tipo 1, síndromes de Noonan, LEOPARD, Costello y cardio-facio-cutáneo.
- Hipercrecimiento: síndromes de nevus epidérmico lineal (hipercrecimiento asimétrico), Proteus, macroencefalia-malformación capilar, Sotos, Weaver, Simpson-Golabi-Behmel o Beckwith-Wiedemann.
- Cabeza: aparte del perímetro cefálico es importante el examen de las fontanelas y su auscultación, en la que si se detecta un soplo es sugerente de malformación arteriovenosa. La fontanela anterior estará abierta de manera general hasta los 24 meses. Una persistencia de su apertura puede asociarse a diversas patologías: hidrocefalia, acondroplasia, sdisplasia cleidocraneal, raquitismo y osteogénesis imperfecta.
- Ojos: debería buscarse papiledema (que puede o no estar presente en hipertensión intracraneal), cataratas o alteraciones retinianas (a menudo asociadas a patología metabólica, a cuadros sindrómicos, o a toxoplasmosis congénita).
- Piel: deberán buscarse lesiones hiper e hipopigmentadas asociadas a síndromes neurocutáneos (esclerosis tuberosa, neurofibromatosis tipo 1, síndrome del nevus epidérmimco lineal, de Klippel-Tranaunay-Weber, Proteus, Gorlin, de macrocefalia-malformación capilar y los asociados a hamartomas por mutación en PTEN).
- Cardiovasacular: un síndrome neuro-cardio-facio-cutáneo puede asociarse a cardiopatía congénita o signos de fallo cardiaco.
- Abdomen: la hepatomegalia suele asociarse a un síndrome metabólico o a una enfermedad por depósito.
- Musculoesquelético: la displasia ósea se acompañará de miembros cortos, clavículas ausentes o hipoplásicas, entre otros signos característicos.
- Valoración neurológica:
- Desarrollo psicomotor: una alteración del mismo requerirá estudio por imagen. En caso de normalidad, deberá valorarse macrocefalia de tipo familiar.
- Hipotonía: se asocia a síndromes de sobrecrecimiento con bastante frecuencia.
- Espasticidad: se puede observar en leucodistrofia.
- Valoración de la macrocefalia familiar: es necesario obtener el perímetro cefálico de los padres si es posible. Para valorar la influencia de la genética en la macrocefalia de un niño puede recurrirse a la curva de Weaver.
La curva de Weaver utiliza una fórmula para dar una puntuación estandarizada a cada sujeto: Standard Score (SS) = (Perímetro cefálico – Valor de la media) / Desviación estándar.
La media y la desviación estándar puede obtenerse en la tabla elaborada por Weaver et al. (Tabla 1)7 y debería utilizarse para los padres los datos correspondientes a los 18 años si tienen más de esa edad. Una vez obtenidos el SS del niño y la media de los SS parentales, se representarán sobre la gráfica de Weaver (Fig. 1). La influencia genética del perímetro cefálico del niño será determinante si el punto resultante se encuentra dentro del área determinada por la puntuación de los padres1,7.
| Tabla 1. Desviación estándar y media de perímetro cefálico según edad y sexo7 |
| Edad |
Niños |
Niñas |
| Mean |
1 SD |
Mean |
1 SD |
| Nacimiento |
34,74 |
1,33 |
34,02 |
1,22 |
| 1 mes |
37,30 |
1,30 |
36,43 |
1,22 |
| 3 meses |
40,62 |
1,23 |
39,71 |
1,20 |
| 6 meses |
43,76 |
1,29 |
42,68 |
1,38 |
| 9 meses |
45,75 |
1,28 |
44,69 |
1,30 |
| 12 meses |
47,00 |
1,31 |
45,81 |
1,29 |
| 18 meses |
48,31 |
1,36 |
47,27 |
1,36 |
| 2 años |
49,19 |
1,39 |
48,02 |
1,29 |
| 3 años |
50,63 |
1,38 |
49,25 |
1,36 |
| 4 años |
50,91 |
1,39 |
50,10 |
1,37 |
| 5 años |
51,41 |
1,37 |
50,55 |
1,32 |
| 6 años |
51,40 |
1,41 |
50,52 |
1,31 |
| 7 años |
52,24 |
1,52 |
51,46 |
1,35 |
| 8 años |
52,35 |
1,40 |
51,64 |
1,44 |
| 9 años |
52,58 |
1,44 |
51,87 |
1,33 |
| 10 años |
53,16 |
1,41 |
52,15 |
1,50 |
| 11 años |
53,25 |
1,53 |
52,64 |
1,39 |
| 12 años |
53,71 |
1,52 |
53,01 |
1,50 |
| 13 años |
54,14 |
1,57 |
53,70 |
1,37 |
| 14 años |
54,59 |
1,30 |
54,04 |
1,39 |
| 15 años |
54,95 |
1,51 |
54,39 |
1,34 |
| 16 años |
55,37 |
1,11 |
54,64 |
1,16 |
| 17 años |
55,77 |
1,32 |
54,78 |
1,35 |
| 18 años |
55,95 |
1,34 |
54,94 |
1,40 |

| Figura 1. Gráfica de Weaver para valorar la influencia de la genética en la macrocefalia de un niño7 |
 |

Las técnicas de imagen deberán utilizarse especialmente en caso de crecimiento rápido del perímetro cefálico, de alteraciones asociadas en la exploración o en el neurodesarrollo. Serán en ocasiones esenciales para poder realizar un diagnóstico diferencial del cuadro.
Tal y como se ha indicado, el estudio de imagen deberá hacerse con más premura en varios supuestos: fontanelas abiertas, historia de traumatismo craneoencefálico significativo o infección que comprometa el SNC o cuando haya síntomas asociados, alteraciones en el desarrollo psicomotor o rasgos sindrómicos.
Las técnicas de imagen más utilizadas son:1,3,4,15
- Ecografía transfontanelar: de elección como estudio inicial en lactantes con fontanelas abiertas que puedan ofrecer una ventana aceptable. Permite además realizar estudios seriados de manera inocua y sin precisar sedación. Especialmente indicada si la exploración y el desarrollo neurológico son normales. Puede detectar hidrocefalia externa benigna o hiperplasia ventricular. En caso de encontrarse anomalías, será necesario caracterizarlas mediante tomografía computarizada (TC) o resonancia nuclear magnética (RNM).
- TC craneal: dada su rápida disponibilidad, puede ser lo indicado en caso de necesidad de valoración urgente. También será útil en caso de sospecha de macrocefalia a expensas de la expansión de los huesos del cráneo o para la caracterización de calcificaciones.
- RMN cerebral: especialmente útil para un estudio en profundidad del parénquima cerebral y de los ventrículos. Permite detectar cambios en la sustancia blanca, lesiones ocupantes de espacio, malformaciones arteriovenosas o acúmulos de líquido en espacio subaracnoideo. Permitirá, además, realizar una primera distinción entre megaloencefalias de origen metabólico, que evolucionan con el tiempo, y megaloencefalias de tipo anatómico, que tienden a ser más fijas.
- Radiografía: tiene utilidad limitada en el estudio del cráneo, pero puede ser más útil para el estudio de displasias óseas. Permite también detectar alteraciones asociadas a incremento de presión intracraneal.
Pueden iniciarse estudios genéticos para caracterizar de manera definitiva la etiología del cuadro, si se sospecha de tipo genético: las patologías de tipo metabólico, las displasias óseas o los síndromes neurocutáneos podrán confirmarse mediante su uso1,15.
MANEJO
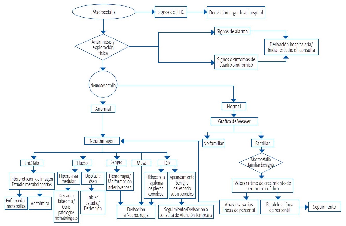
El abordaje de la macrocefalia dependerá fundamentalmente de la etiología del cuadro y de su evolución (Fig. 2)16.
| Figura 2. Propuesta de algoritmo de manejo clínico de la macrocefalia16 |
 |

Un niño con macrocefalia no evolutiva, familiar, sin alteraciones en el desarrollo, clínica ni alteraciones reseñables en las técnicas de imagen podrá ser subsidiario de mantener seguimiento estrecho en el que deberá prestarse atención a la evolución del perímetro cefálico y a la aparición de nuevas manifestaciones o de pérdidas de hitos del desarrollo.
De manera independiente al cuadro que haya originado la macrocefalia, requerirán derivación a especialista los siguientes supuestos:
- Crisis convulsivas o alteraciones en resonancia magnética, a Neurología Infantil.
- Lesiones ocupantes de espacio o hidrocefalia, a Neurocirugía.
- Niños con retraso en el desarrollo psicomotor, a Unidades de Atención Temprana1,15.
CONFLICTO DE INTERESES
Los autores declaran no presentar conflictos de intereses en relación con la preparación y publicación de este artículo.
RESPONSABILIDAD DE LOS AUTORES
Contribución de los autores: redacción (AGB), revisión y corrección (EOP).
ABREVIATURAS
DE: desviación estándar · LCR: líquido cefalorraquídeo · p: percentil · RMN: resonancia magnética nuclear · SNC: sistema nervioso central · SS: standard score · TC: tomografía computarizada.
BIBLIOGRAFÍA
- Boom J A, Drutz J E, Firth H V. Etiology and evaluation of macrocephaly in infants and children- En: UpToDate [en línea] [consultado el 07/09/2023]. Disponible en https://www.uptodate.com/contents/macrocephaly-in-infants-and-children-etiology-and-evaluation
- Talebian A, Soltani B, Moravveji A, Ladan Salamati MD. A Study on Causes and Types of Abnormal Increase in Infants’ Head Circumference in Kashan/Iran. Iran J Child Neurol. 2021;7(3):23-30.
- Orrù E, Tekes A. The Child With Macrocephaly: Differential Diagnosis and Neuroimaging Findings. Am J Roentgenol. 2018;210:848-59.
- Accogli A, Geraldo AF, Piccolo G, Riva A, Scala M, Balagura G, et al. Diagnostic Approach to Macrocephaly in Children. Front Pediatr.2021;9:794069.
- DeMyer W. Megalencephaly: Types, clinical syndromes, and management. Pediatr Neurol. 1986;2(6):321-8.
- Olney AH. Macrocephaly Syndromes. Semin Pediatr Neurol. 2007;14(3):128-35.
- Weaver DD, Christian JC. Familial variation of head size and adjustment for parental head circumference. J Pediatr. 1980;96(6):990-4.
- Winden KD, Yuskaitis CJ, Poduri A. Megalencephaly and macrocephaly. Semin Neurol. 2015;35(3):277-87.
- Williams CA, Dagli A, Battaglia A. Genetic disorders associated with macrocephaly. Am J Med Genet Part A. 2008;146(15):2023-37.
- Tomita T. Hydrocephalus in children: Physiology, pathogenesis, and etiology. En: UpToDate [en línea] [consultado el 07/09/2023]. Disponible en https://www.uptodate.com/contents/hydrocephalus-in-children-physiology-pathogenesis-and-etiology
- Zahl SM, Wester K. Routine measurement of head circumference as a tool for detecting intracranial expansion in infants: What is the gain? A nationwide survey. Pediatrics. 2008;121(3):e416-20.
- Nichols Julieana. Normal growth patterns in infants and prepubertal children. En: UpToDate [en línea] [consultado el 07/09/2023]. Disponible en https://www.uptodate.com/contents/normal-growth-patterns-in-infants-and-prepubertal-children
- Robert C. Tasker MM. Elevated intracranial pressure (ICP) in children: Clinical manifestations and diagnosis. En: UpToDate [en línea] [consultado el 07/09/2023]. Disponible en https://www.uptodate.com/contents/elevated-intracranial-pressure-icp-in-children-clinical-manifestations-and-diagnosis
- Drutz JE, Editor S, Duryea TK, Editor D, Torchia MM. The pediatric physical examination: General principles and standard measurements. En: UpToDate [en línea] [consultado el 07/09/2023]. Disponible en https://www.uptodate.com/contents/the-pediatric-physical-examination-general-principles-and-standard-measurements
- Gaona VA, Neuropediatría S De, Médico C, Costa l. Macrocefalia en la infancia. Med Buenos Aires. 2018;78:101-7.
- Gámez Belmonte A, Ortega Páez E. Guía de Algoritmos en Pediatría de Atención Primaria. Macrocefalia [en línea] [consultado el 07/09/2023]. Disponible en: https://algoritmos.aepap.org/algoritmo/95/macrocefalia