José Luis Pedreira Massaa, Javier González de Diosb
aPsiquiatra y psicoterapeuta de la infancia y la adolescencia. Profesor Tutor UNED. Madrid. España.
bServicio de Pediatría. Hospital General Universitario de Alicante. Departamento de Pediatría. Universidad Miguel Hernández. ISABIAL-Instituto de Investigación Sanitaria y Biomédica de Alicante. Alicante. España.
Cómo citar este artículo: Pedreira Massa JL, González de Dios J. Trastornos generalizados del desarrollo. Evaluación diagnóstica e intervención para pediatras de Atención Primaria con criterios de evidencia científica. Rev Pediatr Aten Primaria. 2017;19:e93-e102.
Publicado en Internet: 09-06-2017 - Número de visitas: 32423
Resumen
Contextualizar el incremento de la prevalencia de los trastornos mentales prioriza revisar y actualizar los criterios diagnósticos para evaluar su fiabilidad y su pertinencia a la hora de hacer el diagnóstico. Esto es más importante si no existe ninguna prueba específica para el diagnóstico y el determinante es el criterio clínico. En el caso de los trastornos generalizados del desarrollo, o del espectro autista, la confusión puede aparecer por la imprecisión en la traducción de los términos utilizados. En estos procesos hay que tener mucha sutileza en la recogida de los datos clínicos, pues son síntomas inespecíficos y la semántica induce a errores. Elaboramos diagramas de flujo para el diagnóstico de los procesos, con gran utilidad para el pediatra y otros profesionales de la salud, sobre todo de Atención Primaria. Se termina con recomendaciones dirigidas a la intervención del pediatra de Atención Primaria en estos procesos.
Palabras clave
● Calidad ● Diagnóstico ● Infancia ● Psicopatología ● Trastornos del desarrollo ● Trastornos del espectro autistaEl profesor Frances Allen1, exdirector del sistema Diagnostic and Statistical Manual of Mental Disorders (DSM) IV y IV-TR, dimitió de dicho puesto y afirmó: “Creo que la psiquiatría americana ha perdido mucha credibilidad porque el DSM se ha hecho muy mal”. Puntualiza diciendo que “las pequeñas diferencias en las definiciones y cómo se aplican estas definiciones pueden dar como resultado tasas variables de los trastornos. Cada vez que hay un aumento muy rápido en un diagnóstico concreto, significa que detrás hay una moda pasajera. Esto no significa que la gente esté más enferma. Las personas son iguales pero los hábitos diagnósticos son muy cambiantes. No hay más autistas que los que había hace veinte años, pero están siendo diagnosticados cincuenta veces más porque los criterios cambiaron y se consiguen más servicios escolares con un diagnóstico de autismo”.
Este papel de predominio de un sistema de clasificación ha resultado una trampa, pues pretendiendo clarificar y unificar el proceso diagnóstico, lo que consigue es crear confusión en los límites de los procesos mentales y constituir un listado más o menos ordenado de síntomas, pero con escasa relación entre sí para matizar diferencias sutiles. La consecuencia es la creación de un nuevo constructo: la “comorbilidad”, que no aclara e incrementa la imprecisión diagnóstica.
En el caso de los trastornos generalizados del desarrollo (TGD) o trastornos del espectro autista (TEA) es muy patente esta situación de cierta confusión que se origina ya desde la nomenclatura utilizada, la inespecificidad e imprecisión de los síntomas y, sobre todo, la escasa relación entre lo que se puede diagnosticar y el abordaje terapéutico desde los servicios de Atención Primaria.
El DSM es un sistema de clasificación categorial de los trastornos mentales, pero no es un manual de clínica ni mucho menos de psicopatología, con lo que es un instrumento que puede ser útil, pero limitado y puede resultar sesgado en no pocos procesos. No hay que olvidar que esta agrupación de criterios categoriales es de tipo estadístico. Por ejemplo, se debe saber que además de criterios de inclusión, los que habitualmente se aplican, existen criterios de exclusión, tanto de sistema como de categoría, que habitualmente se omiten: “cuando un trastorno mental (TM) es debido a causa médica como responsable de alguno o todos los síntomas. Cuando un TM generalizado incluye en síntomas definitorios o asociados los de un TM parcial. Disparidad, complejidad, dificultad o sutileza en los límites diagnósticos que debe primar la experiencia y juicio clínico sobre el criterio descriptivo de categoría”2,3. Estos tres criterios de exclusión lo son de tipo general para el conjunto del sistema DSM, sobre todo porque el DSM es un sistema basado en una agrupación estadística (de hecho la S significa statistical), lo que obliga a alcanzar un criterio clínico a la hora de utilización del sistema de clasificación; ese criterio clínico es la valoración semiológica de los síntomas y de su forma de presentación, más allá de una mera recogida de un listado, más o menos sistematizado, de síntomas.
La utilización de este sistema de clasificación exige tener unos criterios claros, ya que los criterios son directrices y su utilización requiere un entrenamiento especial. Son producto de un consenso y no incluyen la totalidad de las situaciones clínicas posibles y los criterios diagnósticos específicos deben servir como guías y usarse con juicio clínico, sin seguirse a rajatabla como un libro de cocina2,3. Requerir un entrenamiento especial es fundamental, pues se refiere a lo complejo de la semiología psiquiátrica que hay que conocer e interpretar de forma precisa y no recopilar y repetir como un libro de cocina. Además, hay que saber que los criterios responden a un consenso profesional, lo que le otorga un bajo nivel de evidencia científica, por lo que el entrenamiento especial es, aún si cabe, más exigente y propio de la formación en la especialidad de Psiquiatría. La popularización de la utilización del sistema y sus criterios ha hecho que alguien tan cualificado como Frances Allen1 clame por el desprestigio que ha sufrido la psiquiatría americana por este tipo de utilización del DSM.
Como profesionales clínicos, hemos de tener muy claro lo expresado en los dos parágrafos precedentes, sobre todo a la hora de utilizar con criterio científico el sistema DSM.
En el caso de TGD/TEA existe una cuestión relevante: plantearse si resulta correcta en castellano la terminología que empleamos. En el caso del TGD, en inglés es pervassive developmental disorder; pervassive en castellano significa taladrar, profundizar, dirigirse al fondo, por lo que en castellano resulta más adecuada la traducción de los DSM-III y DSM-III-R: “trastornos profundos del desarrollo” ya que, en castellano, TGD se puede confundir con el significado literal, trastorno que afecta al conjunto general del desarrollo, es decir, confundirse con la discapacidad intelectual. De hecho, el 80% de los diagnósticos de TGD se refieren a la categoría de “TGD no especificado”, pero la norma dice que esta categoría se debe utilizar solo en casos excepcionales y cuando no se cumpla otro criterio u otra categoría2,3, por lo que nos queda preguntarnos: ¿es el 80% una excepcionalidad? Más bien es la gran generalidad, luego o falla el sistema de clasificación o fallan los clasificadores (¿desconocimiento, falta de formación o iatrogenia?).
Algo parecido acontece con el concepto de “espectro”, que en los sucesivos diccionarios en castellano (Diccionario de la RAE4 y María Moliner5) nos remiten a: “aparición, fantasma, visión: figura irreal, generalmente horrible, que alguien ve en su imaginación, a veces como si fuera real; aparecido: difunto que se aparece a los vivos; persona que ha llegado a un grado extremo de delgadez o decadencia física; física: serie de las frecuencias de una radiación dispersada, que resultan en orden creciente”. A la hora de consultar el Collins Cobuild (English Language Dictionary, 1987)6 nos aclara que espectro es una “banda matizada de los colores del iris, que resulta de la descomposición de la luz blanca a través de un prisma o de otro cuerpo refractor; distribución de la intensidad de una radiación en función de una magnitud característica (longitud de onda, energía, frecuencia, masa); opiniones, emociones, objetivos, etc., de rangos diferentes, especialmente cuando uno de los extremos del rango es considerado como opuesto a otro de los extremos”. Espectro, por lo tanto, resulta ser un anglicismo que utilizamos con el significado de esta tercera acepción de la voz spectrum en el diccionario inglés.
Con lo expresado hasta aquí se hace referencia a la importancia de la terminología utilizada y al sumo cuidado que se debe tener en la traducción, que no debe ser una traducción literal que origine este tipo de confusiones, sino más conceptual con la terminología utilizada en castellano que, en no pocas ocasiones, resulta ser más precisa.
Estos trastornos son una encrucijada diagnóstica y pronóstica. No es fácil hacer un diagnóstico de confirmación, pero sí que es más sencillo realizar un diagnóstico de exclusión. Es decir, resulta más sencillo diagnosticar lo que no es TGD y es más difícil afirmar lo que sí es TGD, en el parámetro de los criterios diagnósticos y las categorías clínicas que lo integran. Diagnosticar TGD no especificado, tal como se hace en la actualidad, no es científicamente aceptable porque es una categoría muy imprecisa y un cajón de sastre que ha pasado a ser un cajón desastre.
Un dato importante consiste en acercarnos a saber cuántos niños afectos existen, si en realidad ha aumentado la tasa y en cuánto lo ha hecho, o bien si es, tal y como afirma F. Allen, un incremento ficticio basado en una modificación de los criterios diagnósticos y en la conducta diagnóstica de los profesionales. Para acercarnos a este dilema nos tenemos que basar en las publicaciones en las revistas científicas, aceptando sus datos para, con posterioridad, realizar una lectura crítica de forma constructiva.
En la Fig. 1 se muestra el resultado en diversos países a lo largo del tiempo y se pueden extraer algunas consecuencias: 1) en primer lugar, que las tasas son muy variables, por lo que los criterios no resultan homogéneos y la fiabilidad de los datos disminuye; 2) donde más variabilidad ha existido es en los países europeos y en Norteamérica y, sobre todo, desde la década de los noventa que se ha incrementado de forma tan evidente que, cuanto menos, es sospechosa, y 3) en los países escandinavos la evolución es interesante: aparece un incremento parejo a lo anteriormente citado, pero a partir del año 2000 hay una disminución muy importante, debido a una buena política epidemiológica y de revisión conceptual; y algo parecido acontece en Australia, cuya tasa resulta sensiblemente inferior a las citadas con anterioridad, mientras que en los países asiáticos permanece constante. Es decir, en Europa y Norteamérica la influencia del cambio de criterios diagnósticos resulta ser una razón de peso para comprender el supuesto incremento de la tasa, sobre todo por emplear de forma ambigua y amplia dichos criterios.
Desde la perspectiva clínica es preciso ser muy rigurosos; en la Fig. 2 trasmitimos una visión de la complejidad de cuadros clínicos involucrados en este diagnóstico7.

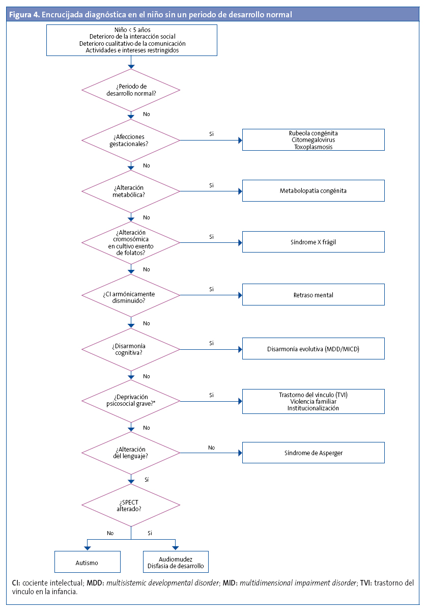
Para ser pragmáticos y ofertar, además de la crítica, una vía de salida basada científicamente (Figs. 3 y 4)7; en la Fig. 3 se sistematiza el recorrido para cuando ha existido un periodo, variable en su duración, de desarrollo normal en el sujeto, mientras que en la Fig. 4 aparece el recorrido diagnóstico para cuando el trastorno adaptativo y de desarrollo ha acontecido desde las primeras etapas y no ha existido un periodo de desarrollo normal.



En este sentido, Paul Offit8 afirma algo clarificador: “Síndrome de Rett, esclerosis tuberosa, síndrome X frágil y síndrome de Down en los niños pueden también tener clínica autística. Además, las reminiscencias clínicas del autismo son evidentes con retrasos profundos cognitivos; pero estas similitudes son superficiales, y sus mecanismos causales e influencias genéticas son diferentes a las del autismo clásico”. Rotunda y precisa matización.
Por lo tanto, el diagnóstico diferencial debe ser7:
Cada uno de ellos tiene sus características clínicas específicas, aunque haya una base de síntomas similares, tal como ha expresado Offit8.
Es importante aceptar lo que en psicoterapia denominamos “duelo de omnipotencia”, es decir ni sabemos ni podemos tratar todo lo que nos llega como profesionales; en estos casos evaluamos el desarrollo y detectamos problemas de estancamiento o de retraso y, si lo hacemos de forma precoz, ya es bastante.
La labor inmediata consiste en saber orientar hacia un estudio sensato y multidisciplinar; esta decisión parece la más adecuada. Sería ideal que fuera completo, ágil y rápido, con el fin de evitar dudas y ansiedades diversas.
Ese duelo de omnipotencia tiene otra dimensión fundamental: no hay que buscar grandes o brillantes diagnósticos, pero hay que saber comunicarlo a las figuras parentales, debemos ser conscientes de que angustia más recibir medias palabras o respuestas evasivas que conocer el verdadero alcance del proceso de su hijo.
Cuando se tienen los resultados de los estudios realizados y existen datos de áreas comprometidas y resultados de retraso madurativo parcial o del conjunto del desarrollo, hay que decirlo, admitiendo que en un 30% de los casos la etiología de estos retrasos permanece desconocida o, si prefieren, son de causa idiopática.
Los TGD, en el sentido de pervassive developmental disorder, son poco prevalentes. Además, debemos saber que los casos que presentan buenos contactos afectivos, la presencia de resonancia afectiva y un nivel de comunicación razonable (aunque se perciba distorsionada) excluyen los TGD/TEA.
Como profesionales debemos conocer que el 80% de los cuadros que se remiten a los Servicios de Salud Mental (sobre todo desde instancias educativas) lo son con el diagnóstico de TGD no especificado, los manuales (no los breviarios) DSM-IV, DSM-IV-TR y DSM-V especifican que es una categoría residual y excepcional, pero el 80% (¡80%!) no representa de forma pertinente esa excepcionalidad, por lo tanto solo podemos concluir que o el sistema no es adecuado o los profesionales clasificadores no lo han empleado de forma correcta (¿desconocimiento?, ¿deficiente formación?, ¿iatrogenia?).
No debemos olvidar que los sistemas de clasificación de las enfermedades mentales explicitan, de forma rotunda y clara, que son consensos clínicos y que no contemplan todas las realidades clínicas y que deben ser utilizados por profesionales con formación específica, por personal sanitario entrenado. Esto no es corporativismo, es actuar con rigor y al hilo textual de lo que dice el manual.
Lo mejor es ser honestos profesionalmente con nosotros mismos, con el niño y con las figuras parentales, señalar y prescribir que hay que estimular porque existe un parón real en el desarrollo, pero no se deben depositar o crear grandes expectativas, aunque tampoco hay que perder la ilusión y la esperanza por estimular hasta dónde sea posible, de forma precoz y continuada. Como profesionales sanitarios hemos de orientar y contener la desorientación de las figuras parentales y la nuestra propia, mostrando interés y asegurando que la evaluación del desarrollo se realizará de forma continuada, no culpabilizar y evitar querer hacer diagnósticos brillantes9.
Al final se debe saber que las técnicas educativas empleadas son similares para el conjunto de estos cuadros: utilizar frases cortas y directas, mirar a los ojos de frente, atraer la atención y saber mantenerla, repetir las veces que sea necesario, trabajar con pictogramas, trabajar en grupos pequeños y adecuar las exigencias al nivel de desarrollo real del niño, evitar saber y exponer la “última” técnica o confundir técnicas complementarias con técnicas de tratamiento (por ejemplo, las terapias complementarias con animales o el masaje, o la dieta…)9,10.
No debemos olvidar que la evolución será irregular, que habrá áreas que progresen mejor y otras que lo hagan peor o con francas dificultades: esto no es más que la constatación en la práctica de las inteligencias múltiples, por ejemplo, puede existir una gran memoria, incluso de tipo fotográfico, pero es posible que exista una falta de comprensión de la utilidad real de ese recuerdo; en otras ocasiones pueden tener facilidad para la música, pero será en ejecución y repetición; en otras ocasiones se han descrito facilidades de cálculo matemático, pero es la ejecución del cálculo y de las operaciones matemáticas, incluso de forma exclusiva de cálculo mental, y no se corresponde con la resolución de problemas formulados como tales.
Saber acompañar profesionalmente a este tipo de familias consiste en10: contener, orientar, no alarmar, no especificar tratamientos tan novedosos que no están contrastados, saber valorar los recursos que se tienen en la comunidad para obtener una respuesta más eficiente, escuchar sus quejas y orientar adecuadamente para que puedan superar la situación y atender los problemas de salud que vayan surgiendo a lo largo del desarrollo sin alarmismo y sin dirigirlo todo hacia el TGD/TEA.
La psicofarmacología solamente representa una ayuda sintomática y parcial en situaciones muy concretas (por ejemplo, agresividad, autoagresiones, crisis, etc.).
Un último dato. En las conductas autoagresivas, que causan gran desazón en las figuras parentales y en el entorno habitual de vida, en ocasiones la farmacología ayuda, pero no es totalmente eficaz. Comprender ese tipo de autoagresiones como conductas estimulativas es clave, son autoestimulación pero de tipo distorsionado, por ello hay que buscar algún tipo de estimulación sensorial de forma distinta y positiva o bien frenar ese tipo de estímulo. El mejor método es el que podríamos denominar como “de barrera”; es decir, si se autogolpea la cabeza poner cascos para evitar la estimulación sensorial distorsionada, si se muerde se pueden poner guantes en las manos, en otras estereotipias se le puede solicitar ayuda para sostener o completar alguna tarea o alguna cosa concreta. Si se tiene suficiente tarea la estimulación sensorial de tipo afectivo acompañando de palabras dichas de forma suave y cálida.
Los TGD/TEA son cuadros inespecíficos y, en muchas ocasiones, ligados al propio proceso del desarrollo y con una base común: la afectación grave del desarrollo general del sujeto, tanto en el aprendizaje social como en el aspecto comunicativo y afectivo. Bien es cierto que existe un grupo de niños en que estas características son persistentes y se exacerban, llegando a dificultarles la vida sobremanera, pero no es menos cierto que en mucha menor cantidad de la que se pretende hacer creer.
Hacer un buen diagnóstico de forma consistente y fiable es muy necesario para realizar un correcto tratamiento y para evitar iatrogenia y, por lo tanto, la forma de realizar una correcta prevención cuaternaria11,12.
La toma de decisiones en medicina se sustenta en un cálculo de probabilidades, en el que debemos considerar la probabilidad de enfermar, el grado de verosimilitud del diagnóstico y la incierta utilidad del tratamiento. El buen juicio médico logra un equilibrio entre el riesgo que comporta toda intervención diagnóstica, preventiva y/o terapéutica y el beneficio esperable de dicha intervención en el paciente concreto, lo que obliga a combinar ciencia y arte, pues no es fácil trabajar con la incertidumbre, coexistir con la iatrogenia ni admitir las limitaciones del conocimiento médico11-14.
La medicina basada en la evidencia intenta resolver, de la mejor forma posible, la ecuación entre lo “deseable, lo posible y lo apropiado” en un entorno sembrado de incertidumbre, variabilidad en la práctica clínica, sobrecarga de información, aumento de demanda y limitación de recursos. Y porque “la infancia no es un problema psiquiátrico” es donde la contención debe adquirir un valor esencial en la ética médica. Porque más allá de la prevención primaria, secundaria y terciaria, debemos tener en cuenta la prevención cuaternaria, que consiste en evitar el exceso de celo en intervenciones diagnósticas, terapéuticas y preventivas que podrían producir un efecto opuesto al buscado11-14.
Nuestros niños, niñas y adolescentes esperan lo mejor de nuestra toma de decisiones clínicas como sanitarios, y lo mejor es, a veces, “nada” (explicar, tranquilizar, esperar y ver). Tan errores son los tipo 2 (aceptar una hipótesis falsa) como los tipo 1 (rechazar la hipótesis cierta), los de comisión (hacer de más) como los de omisión (hacer de menos). Todos estos tipos de errores deberían evitarse a través de la toma de decisiones clínicas juiciosas, que hoy se encuentran muy sesgadas a favor del intervencionismo tecnológico y del etiquetado diagnóstico. El clínico puede sentirse tentado por la comodidad de los algoritmos o protocolos, por la corriente casi unánime del intervencionismo a ultranza y por los fantasmas de las reclamaciones judiciales para justificar de este modo una conducta agresiva respecto al proceso diagnóstico-terapéutico. El médico no puede ser espectador pasivo del sufrimiento del paciente, pero tampoco actor que empeore la evolución natural con su intervención11-14.
Una cosa es presentar síntomas y otra cómo se realiza el agrupamiento de esos síntomas para realizar un diagnóstico: a este método se denomina semiología y eso, precisamente, es lo que no se debe realizar en estos procesos de TGD/TEA en una gran mayoría de los casos. Según lo realicemos así se obtendrán mejores resultados y nos acercaremos a mayor nivel de evidencias en los tratamientos14.
Los autores declaran no presentar conflictos de intereses en relación con la preparación y publicación de este artículo.
ABREVIATURAS: DSM: Diagnostic and Statistical Manual of Mental Disorders · TEA: trastornos del espectro autista · TGD: trastornos generalizados del desarrollo · TM: trastorno mental.